HOME   LIST
‹–   –›

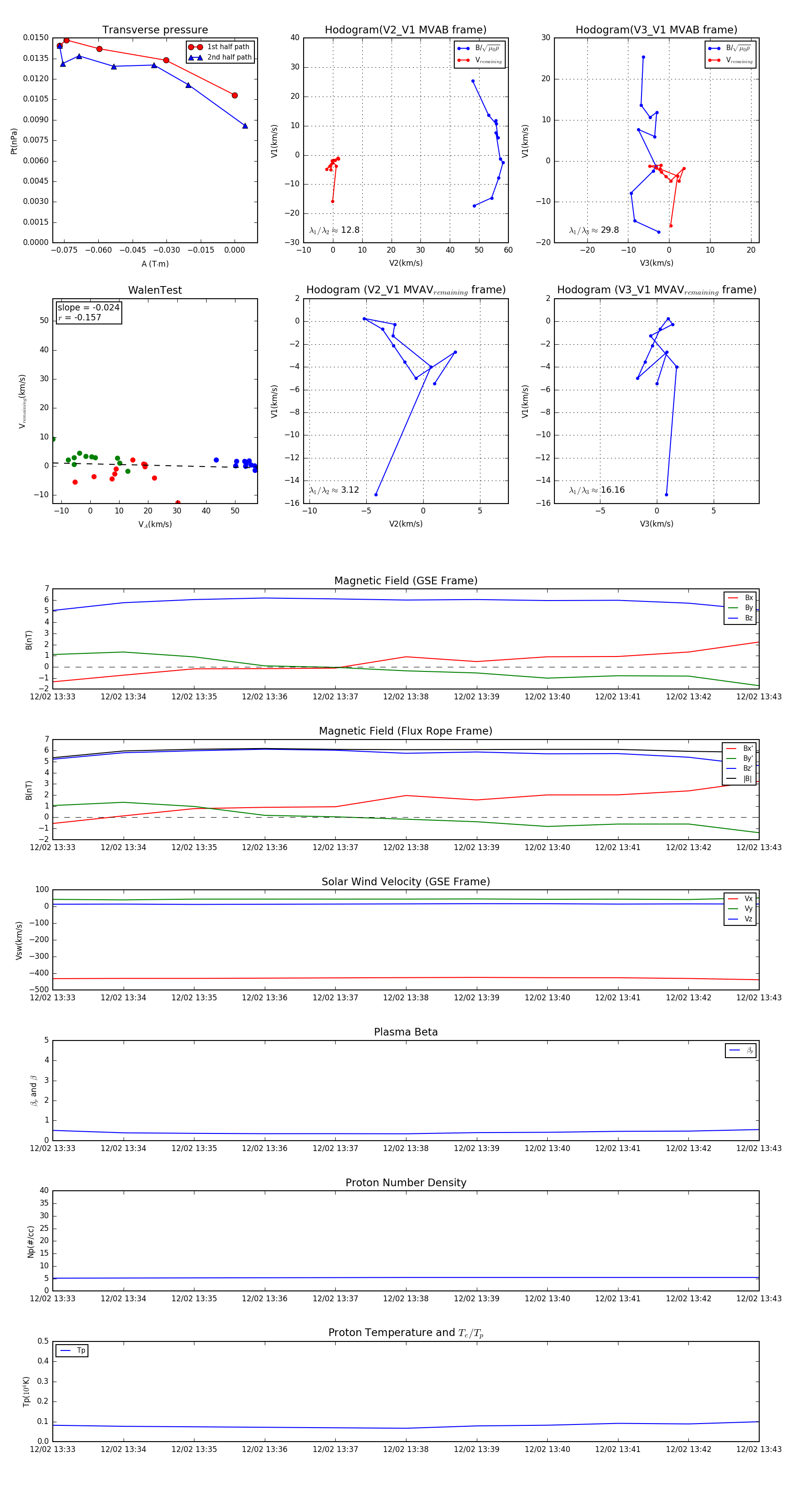
Flux Rope in 2018

Flux Rope Event 2018-12-02 13:33 ~ 2018-12-02 13:43 (11 minutes)


plot