HOME   LIST
‹–   –›

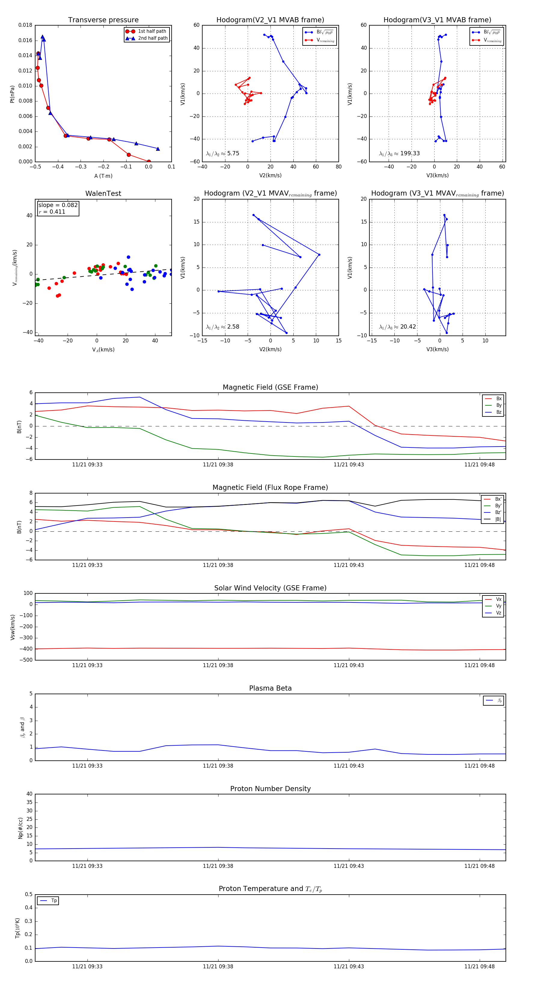
Flux Rope in 2018

Flux Rope Event 2018-11-21 09:31 ~ 2018-11-21 09:49 (19 minutes)


plot