HOME   LIST
‹–   –›

Flux Rope in 2018

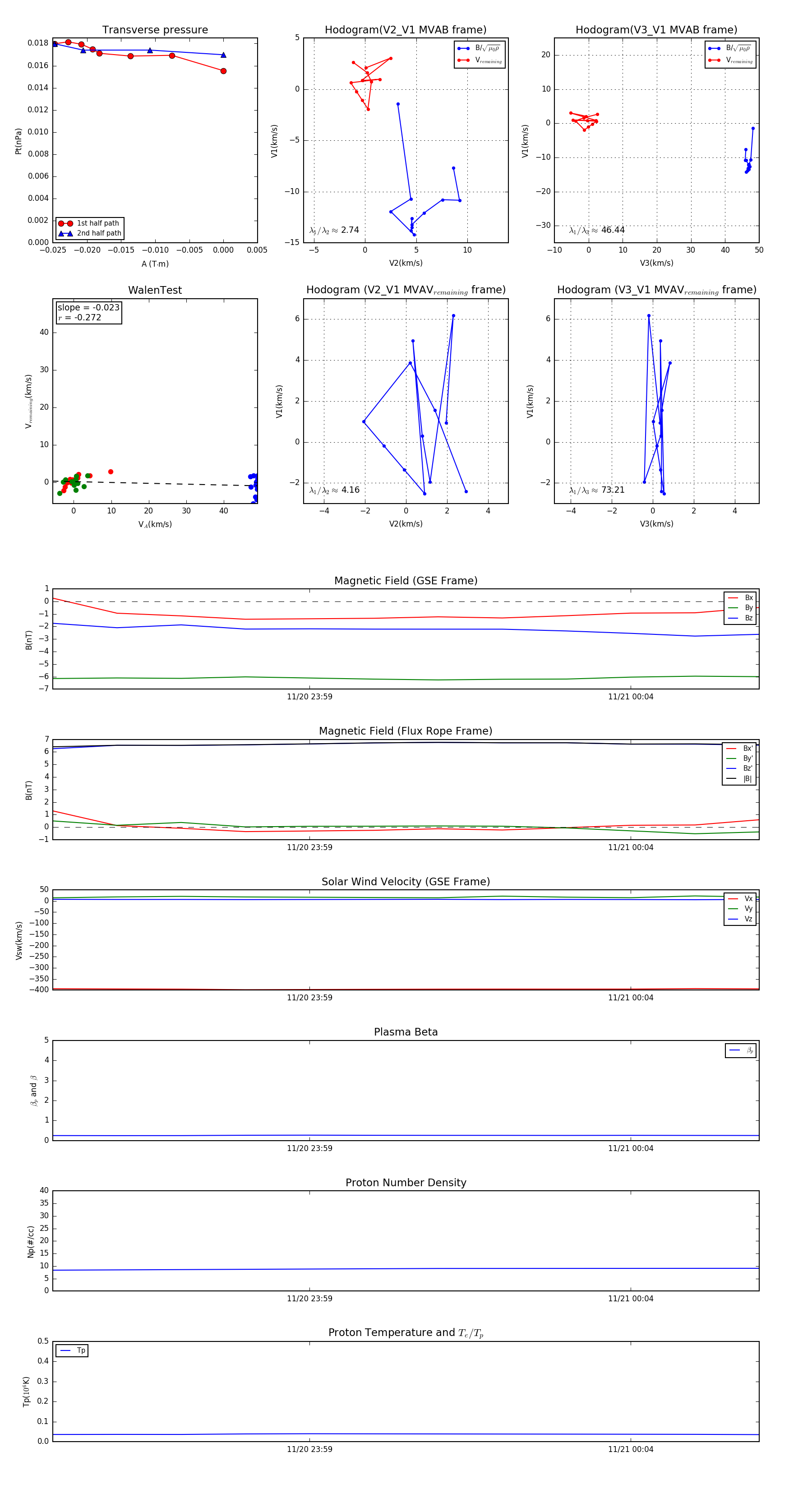
Flux Rope Event 2018-11-20 23:55 ~ 2018-11-21 00:06 (12 minutes)


plot