HOME   LIST
‹–   –›

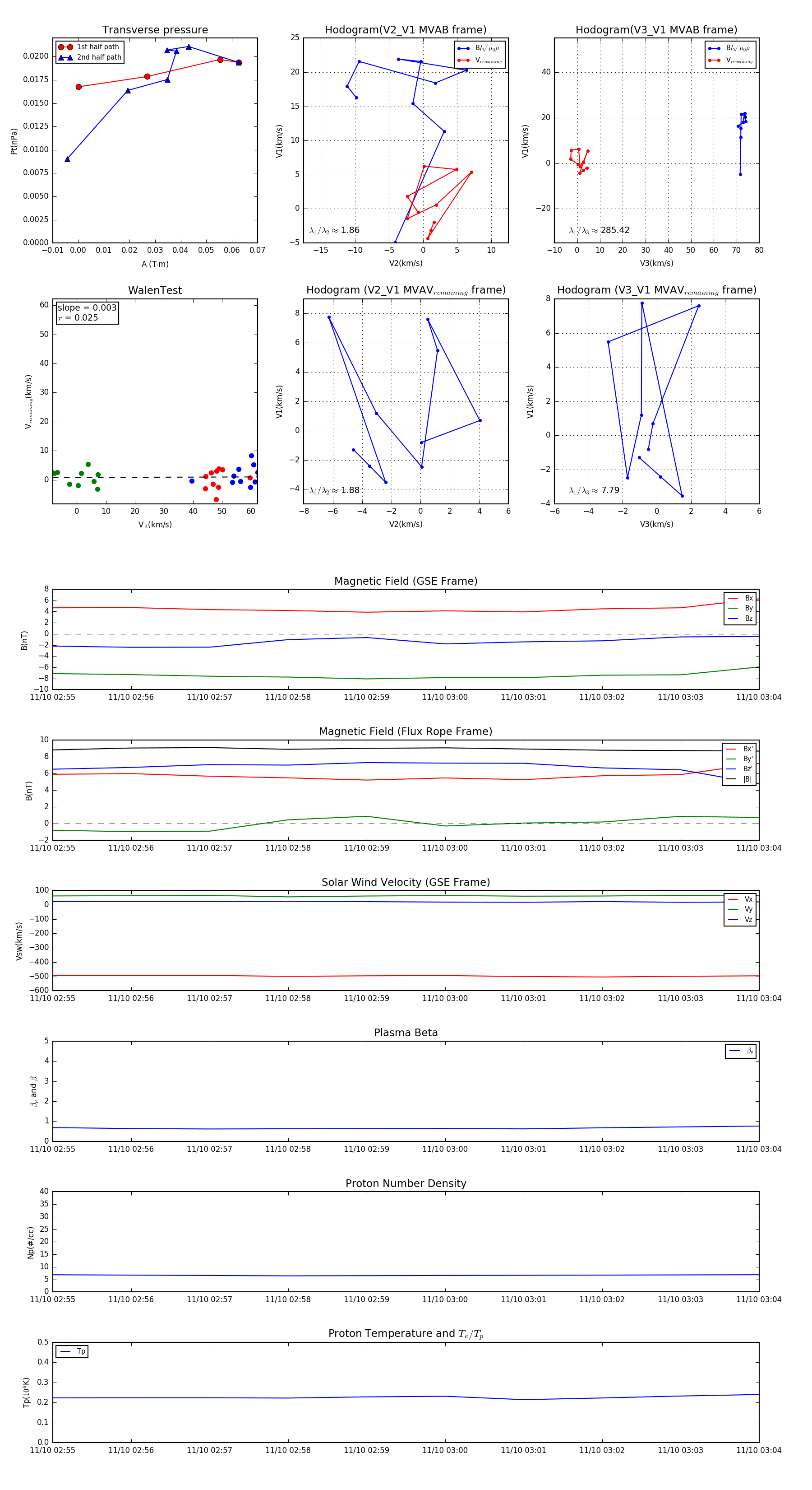
Flux Rope in 2018

Flux Rope Event 2018-11-10 02:55 ~ 2018-11-10 03:04 (10 minutes)


plot