HOME   LIST
‹–   –›

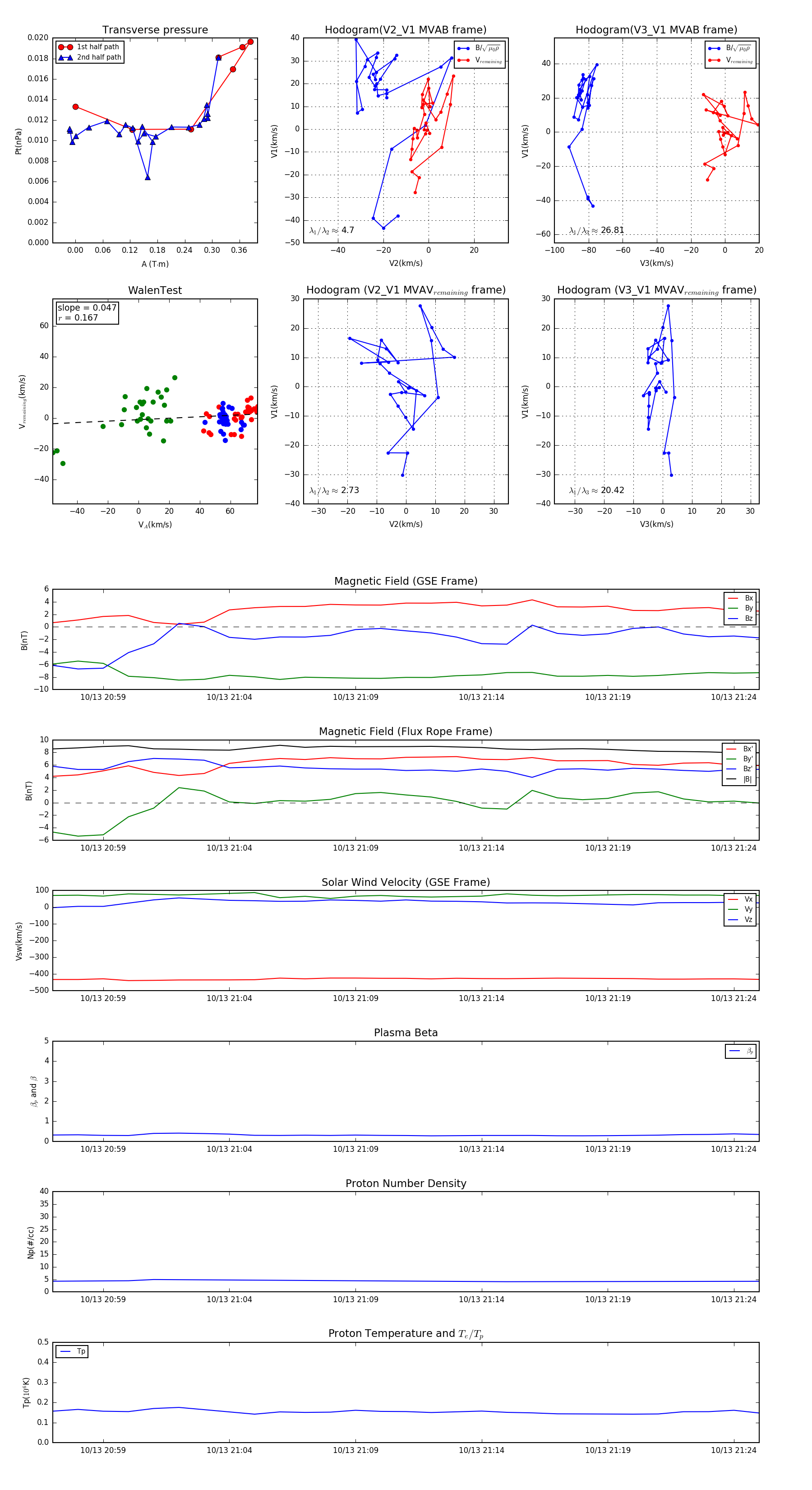
Flux Rope in 2018

Flux Rope Event 2018-10-13 20:57 ~ 2018-10-13 21:25 (29 minutes)


plot