HOME   LIST
‹–   –›

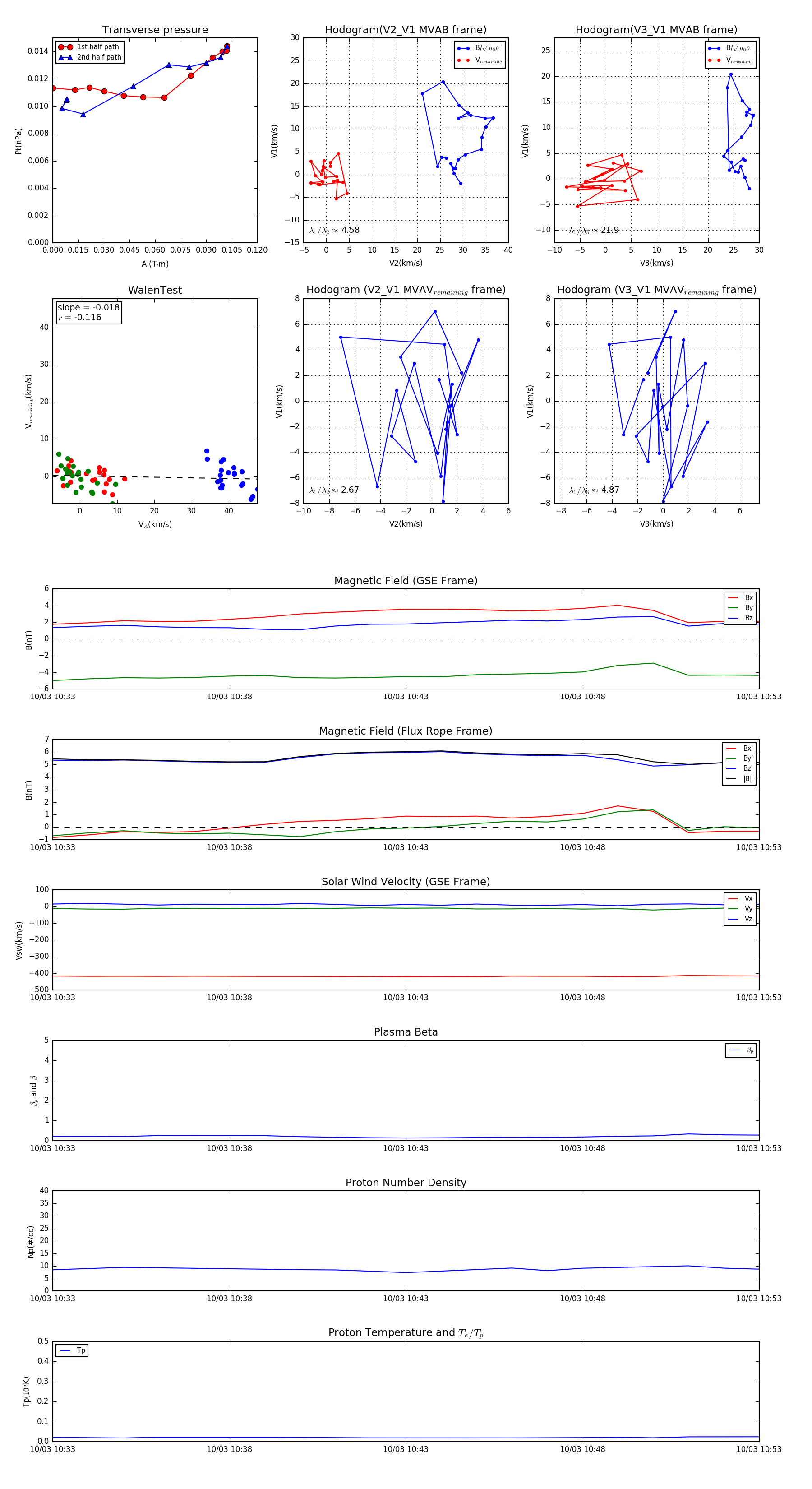
Flux Rope in 2018

Flux Rope Event 2018-10-03 10:33 ~ 2018-10-03 10:53 (21 minutes)


plot