HOME   LIST
‹–   –›

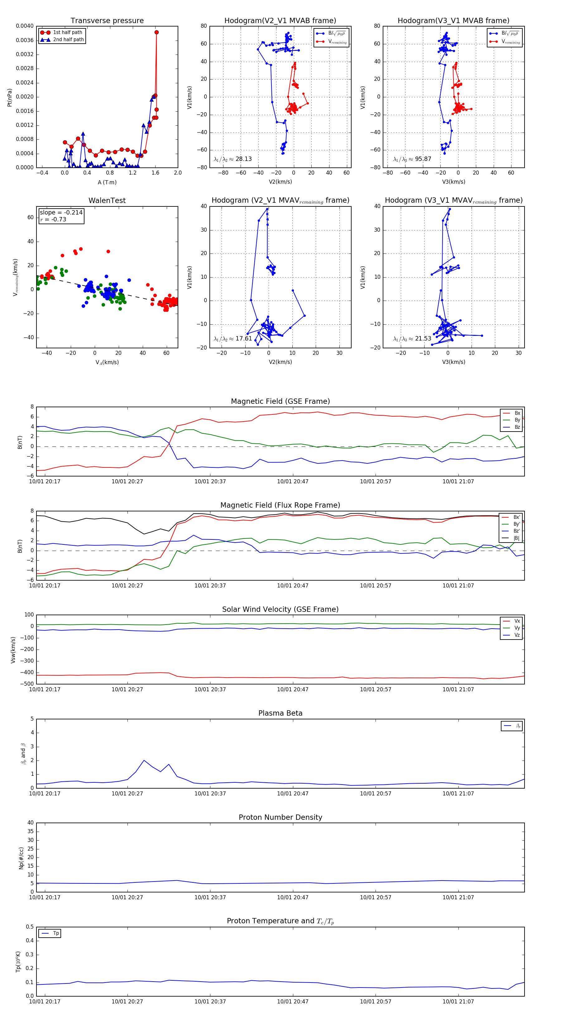
Flux Rope in 2018

Flux Rope Event 2018-10-01 20:16 ~ 2018-10-01 21:15 (60 minutes)


plot