HOME   LIST
‹–   –›

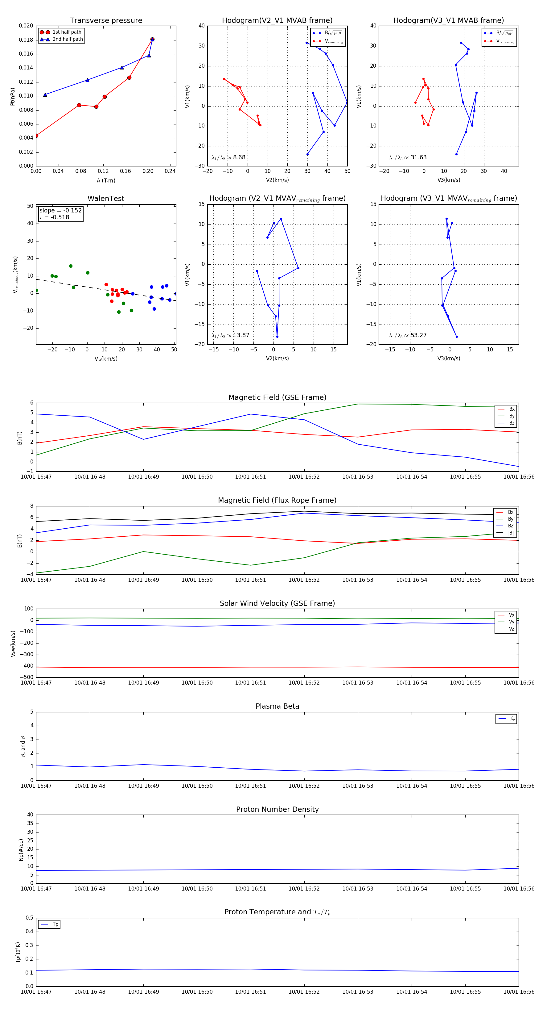
Flux Rope in 2018

Flux Rope Event 2018-10-01 16:47 ~ 2018-10-01 16:56 (10 minutes)


plot