HOME   LIST
‹–   –›

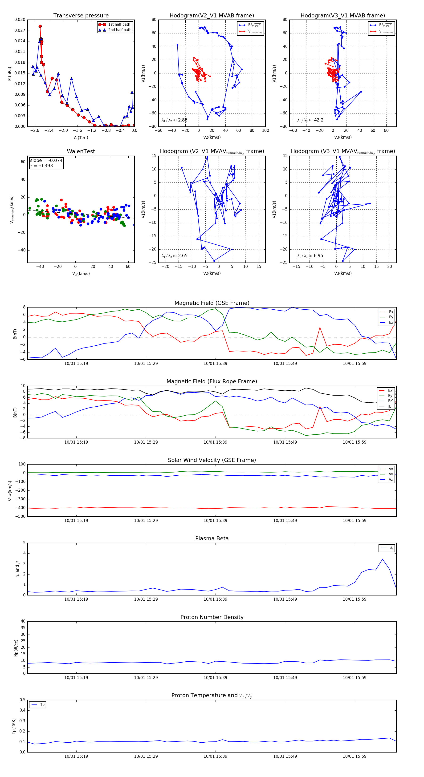
Flux Rope in 2018

Flux Rope Event 2018-10-01 15:12 ~ 2018-10-01 16:05 (54 minutes)


plot