HOME   LIST
‹–   –›

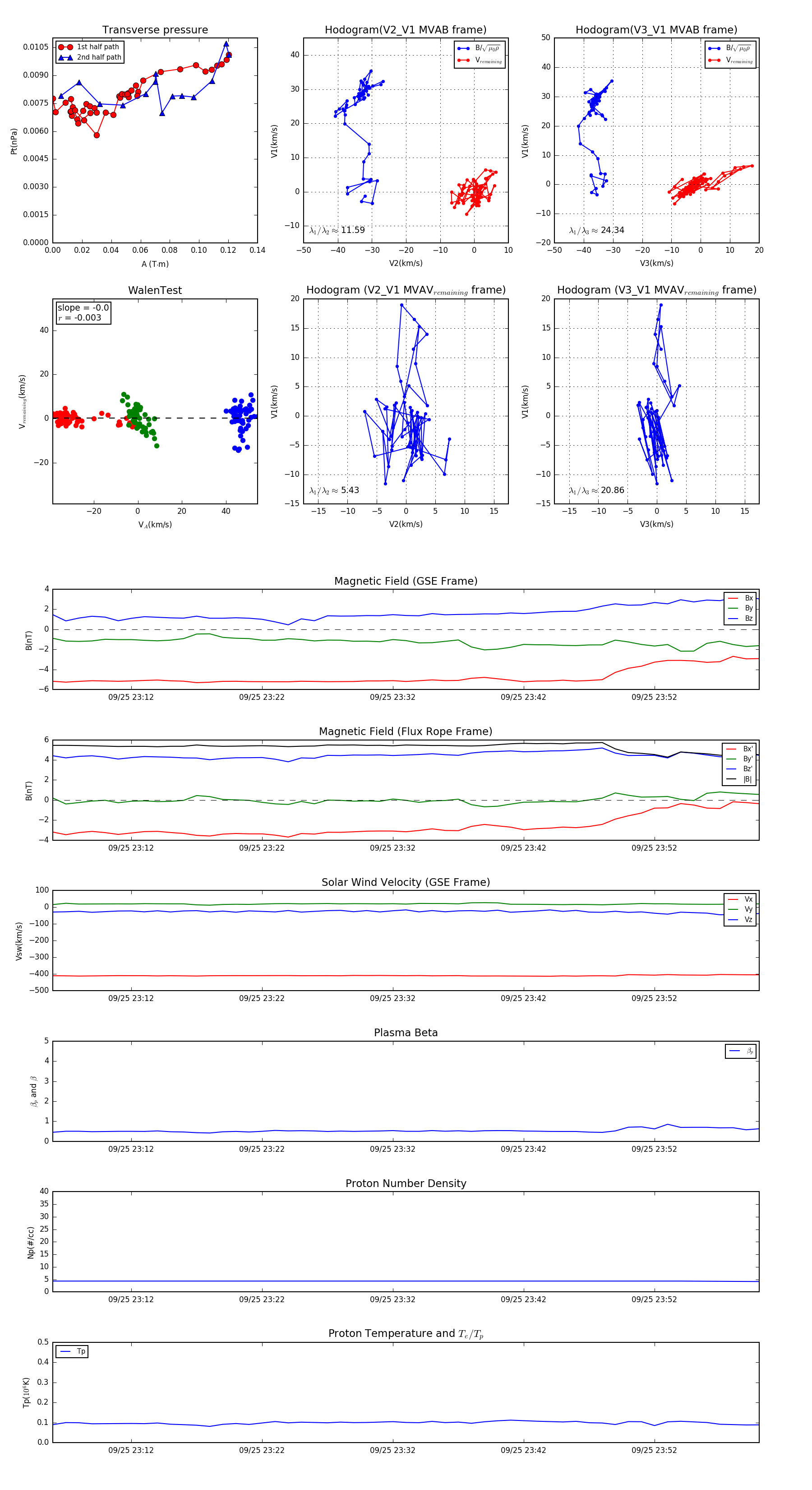
Flux Rope in 2018

Flux Rope Event 2018-09-25 23:06 ~ 2018-09-26 00:00 (55 minutes)


plot