HOME   LIST
‹–   –›

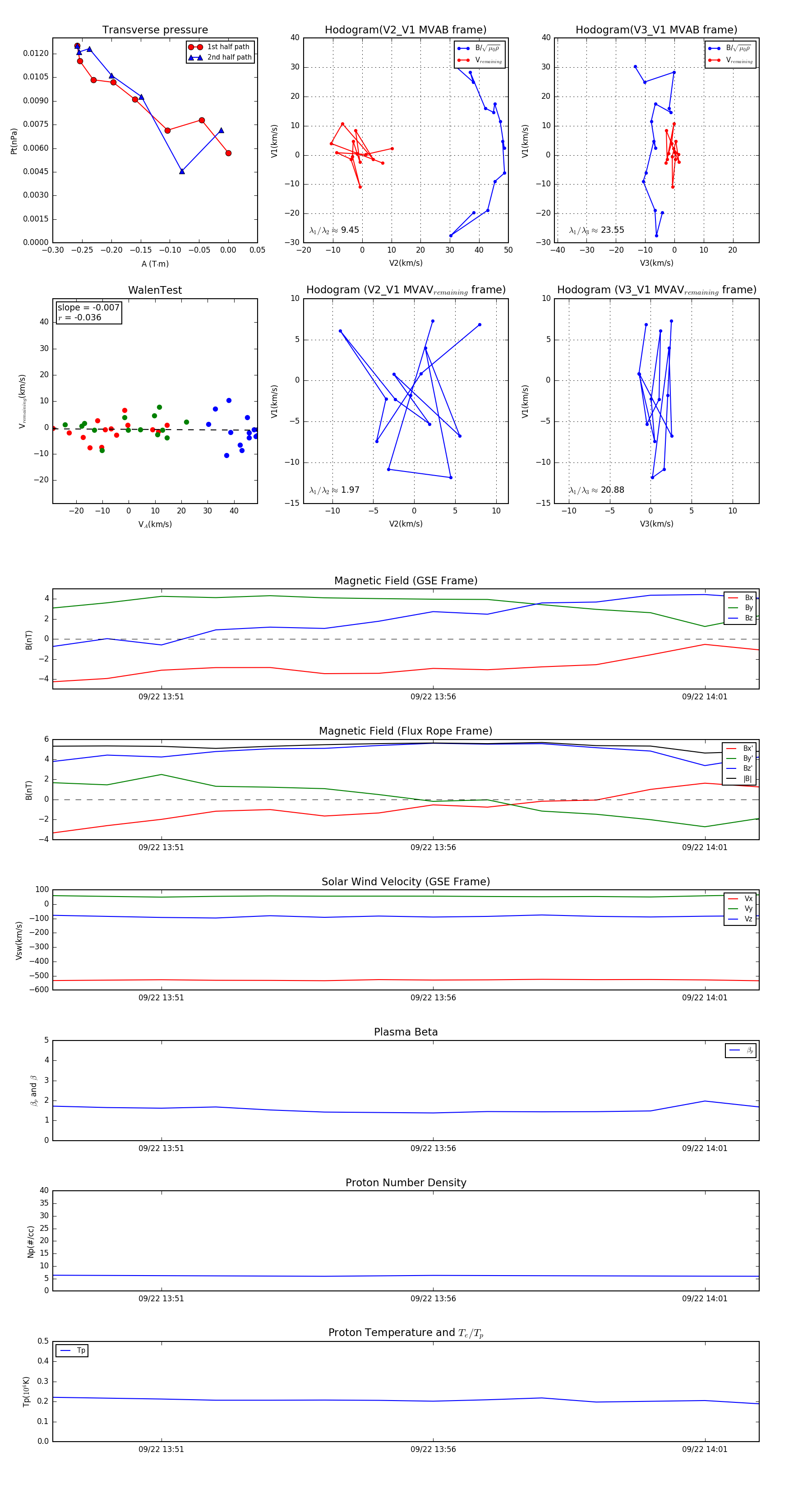
Flux Rope in 2018

Flux Rope Event 2018-09-22 13:49 ~ 2018-09-22 14:02 (14 minutes)


plot