HOME   LIST
‹–   –›

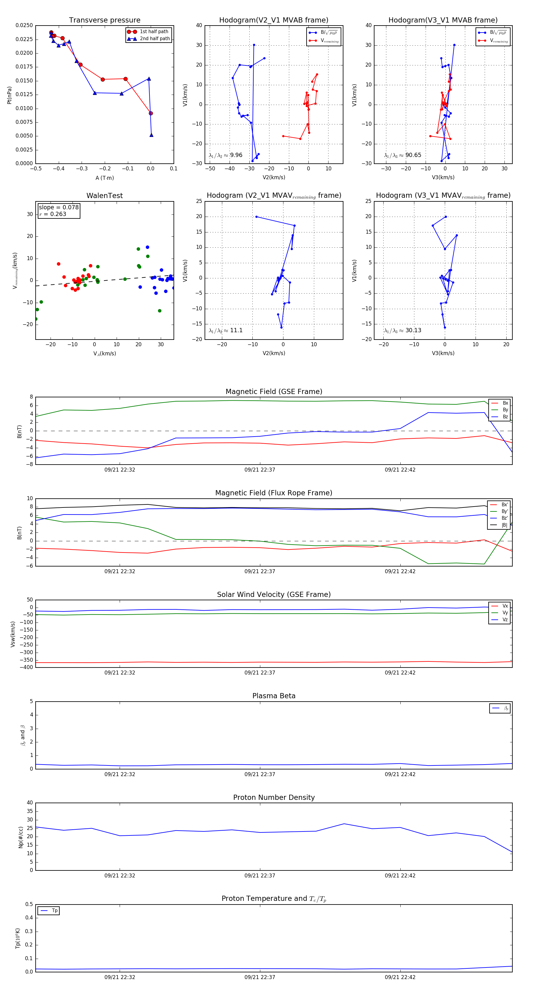
Flux Rope in 2018

Flux Rope Event 2018-09-21 22:29 ~ 2018-09-21 22:46 (18 minutes)


plot