HOME   LIST
‹–   –›

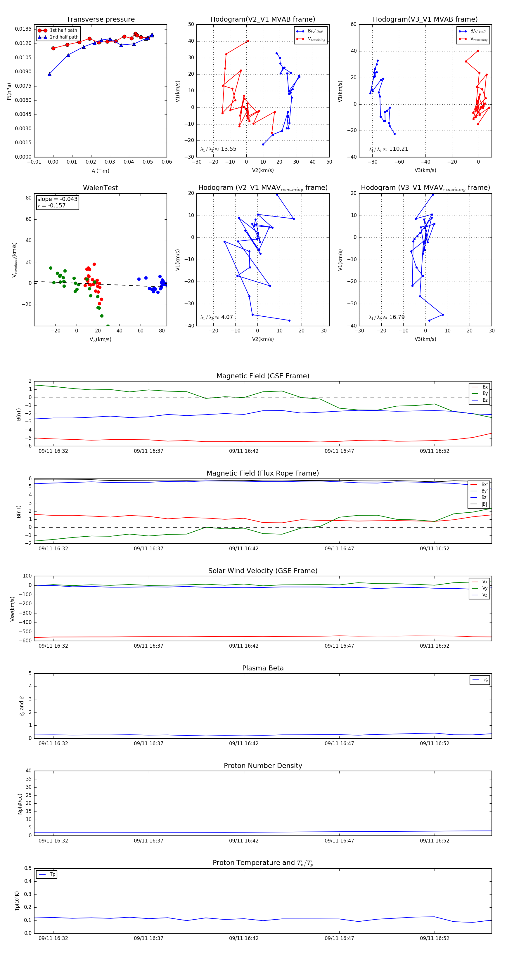
Flux Rope in 2018

Flux Rope Event 2018-09-11 16:31 ~ 2018-09-11 16:55 (25 minutes)


plot