HOME   LIST
‹–   –›

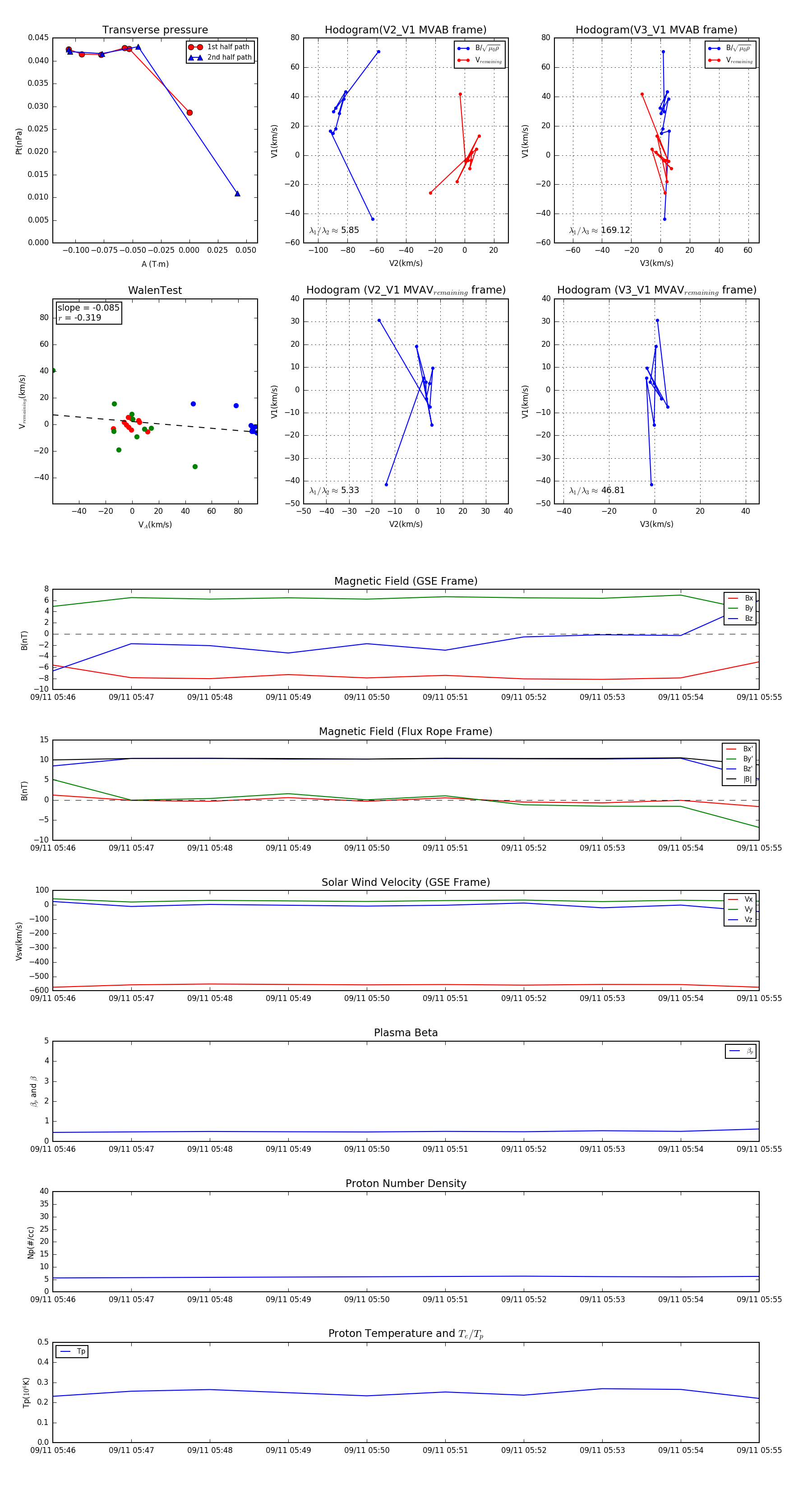
Flux Rope in 2018

Flux Rope Event 2018-09-11 05:46 ~ 2018-09-11 05:55 (10 minutes)


plot