HOME   LIST
‹–   –›

Flux Rope in 2018

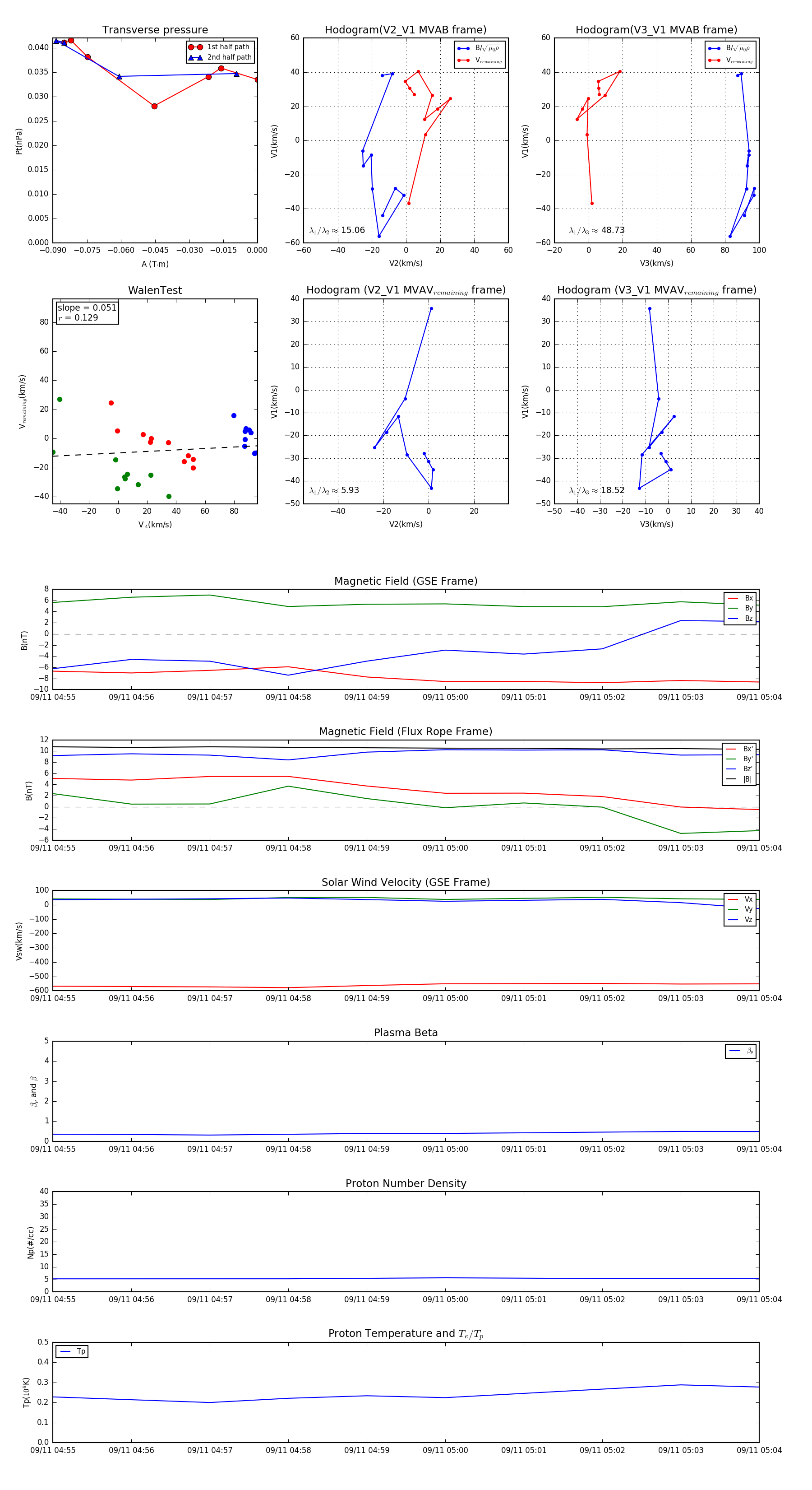
Flux Rope Event 2018-09-11 04:55 ~ 2018-09-11 05:04 (10 minutes)


plot