HOME   LIST
‹–   –›

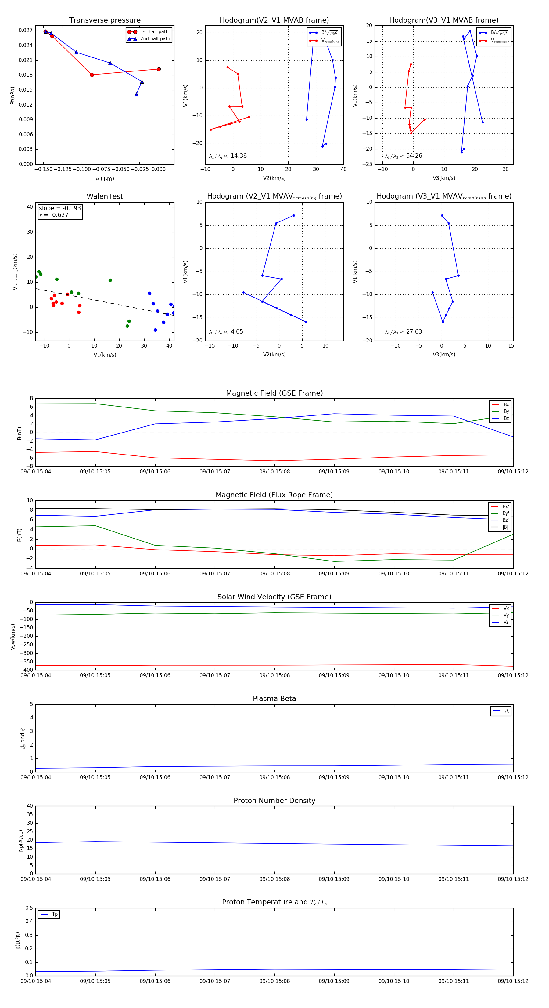
Flux Rope in 2018

Flux Rope Event 2018-09-10 15:04 ~ 2018-09-10 15:12 (9 minutes)


plot