HOME   LIST
‹–   –›

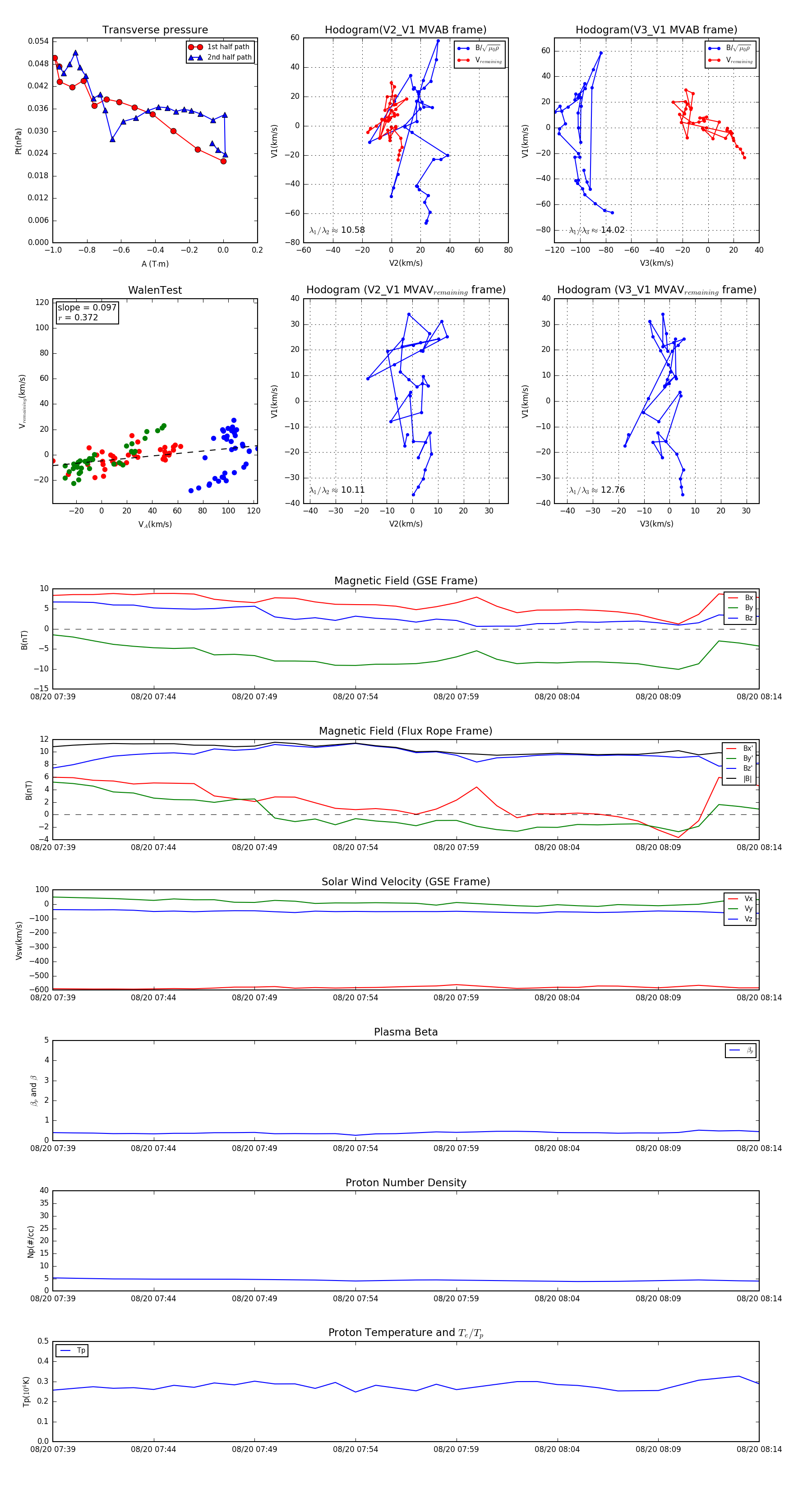
Flux Rope in 2018

Flux Rope Event 2018-08-20 07:39 ~ 2018-08-20 08:14 (36 minutes)


plot