HOME   LIST
‹–   –›

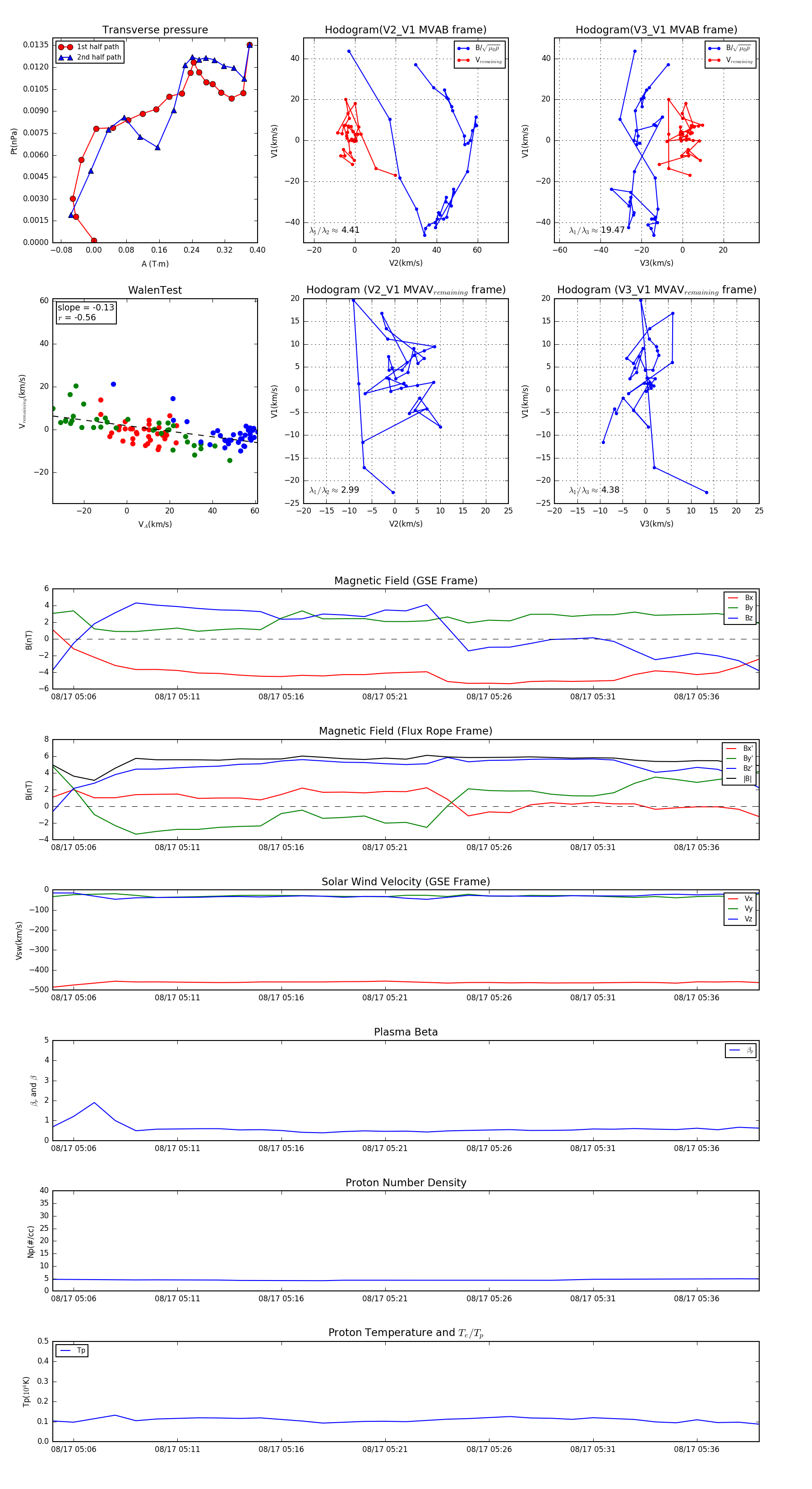
Flux Rope in 2018

Flux Rope Event 2018-08-17 05:05 ~ 2018-08-17 05:39 (35 minutes)


plot