HOME   LIST
‹–   –›

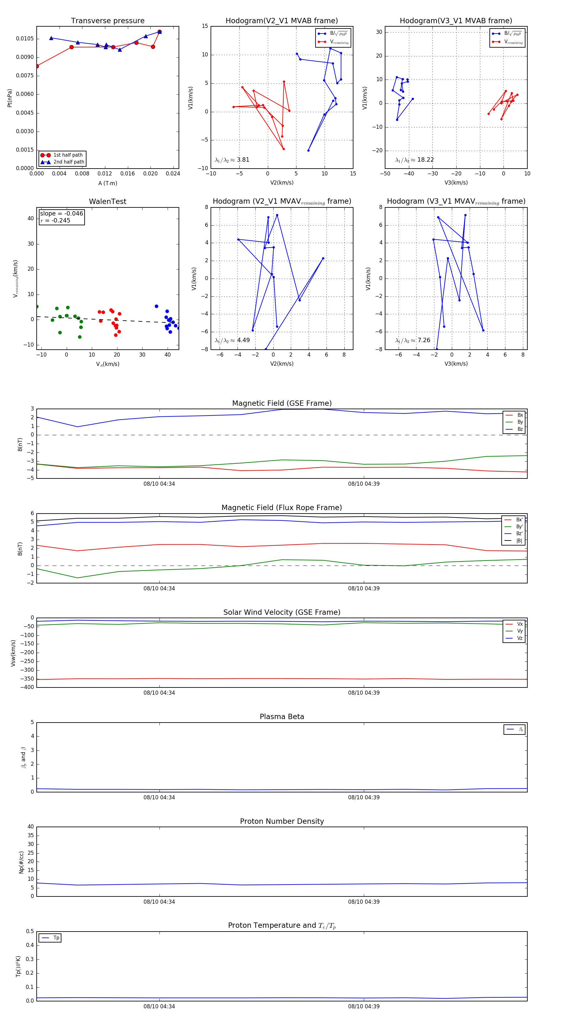
Flux Rope in 2018

Flux Rope Event 2018-08-10 04:31 ~ 2018-08-10 04:43 (13 minutes)


plot