HOME   LIST
‹–   –›

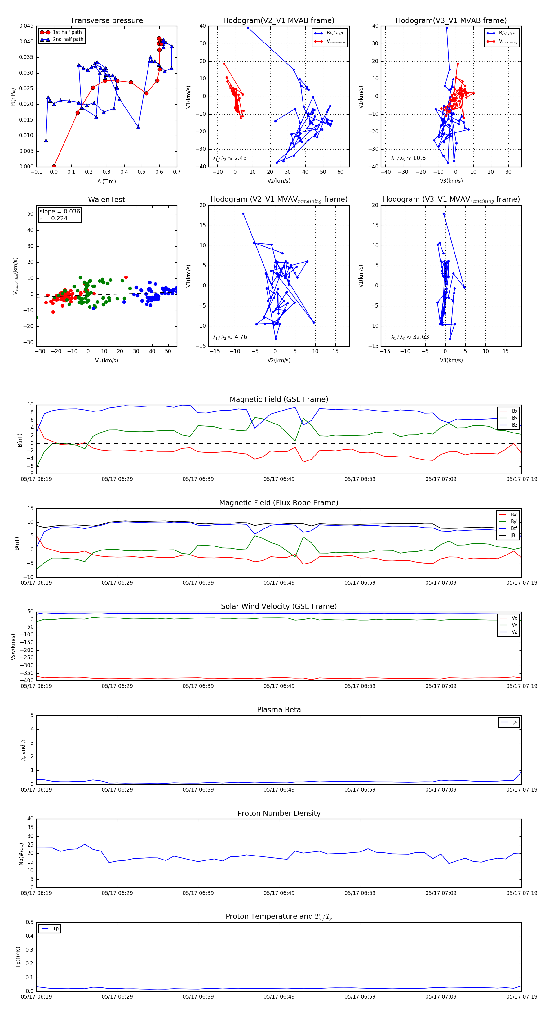
Flux Rope in 2018

Flux Rope Event 2018-05-17 06:19 ~ 2018-05-17 07:19 (61 minutes)


plot