HOME   LIST
‹–   –›

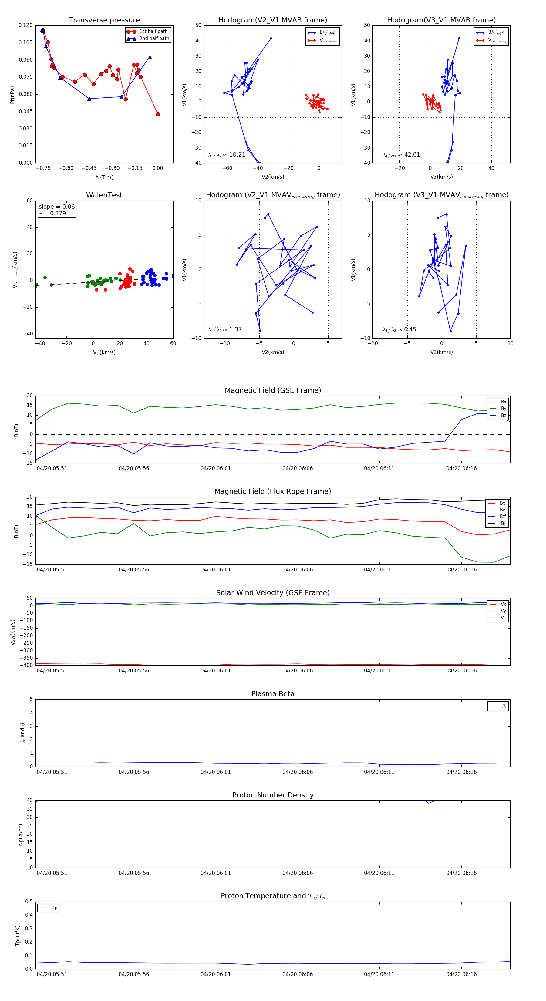
Flux Rope in 2018

Flux Rope Event 2018-04-20 05:50 ~ 2018-04-20 06:19 (30 minutes)


plot