HOME   LIST
‹–   –›

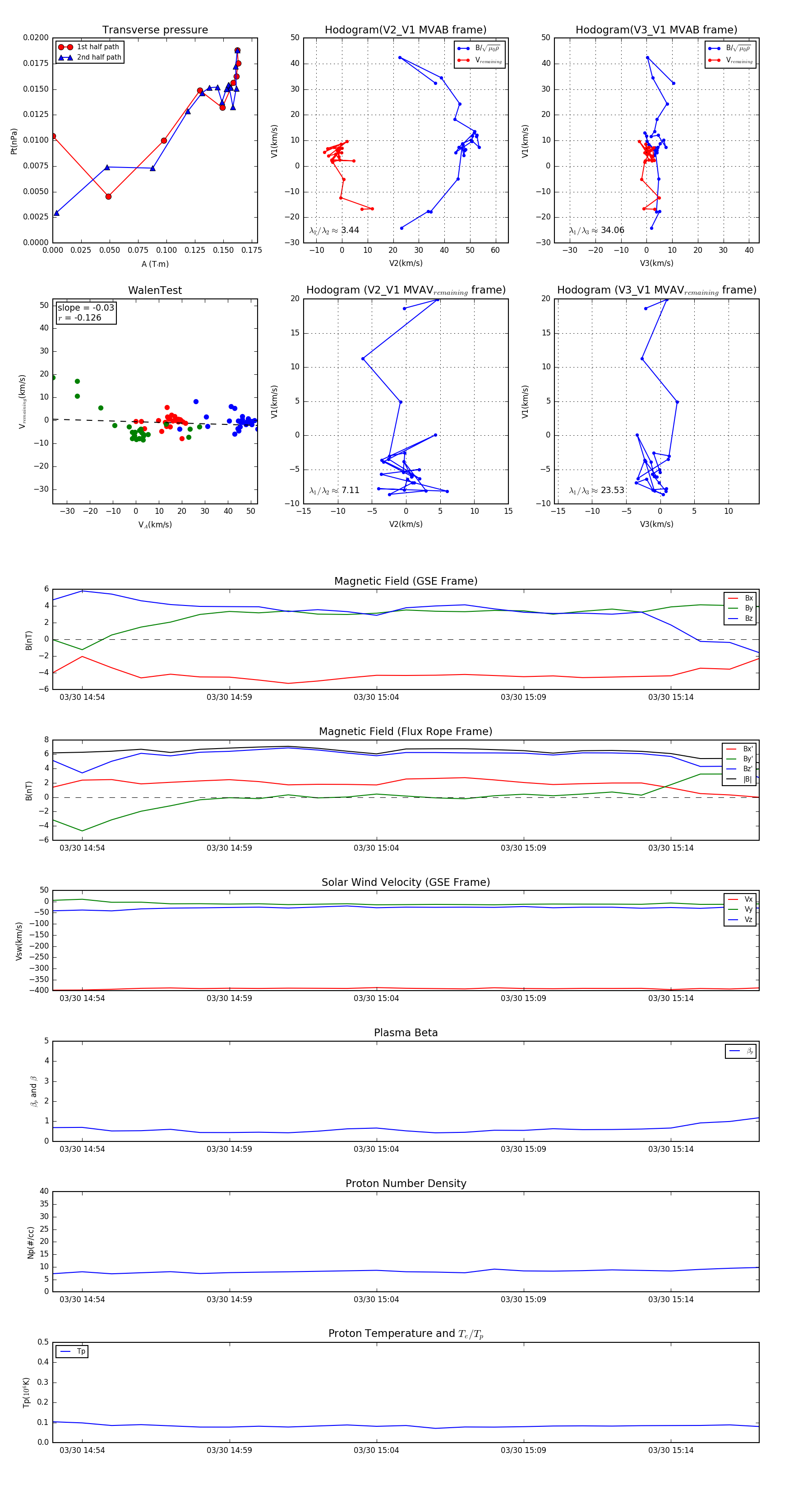
Flux Rope in 2018

Flux Rope Event 2018-03-30 14:53 ~ 2018-03-30 15:17 (25 minutes)


plot