HOME   LIST
‹–   –›

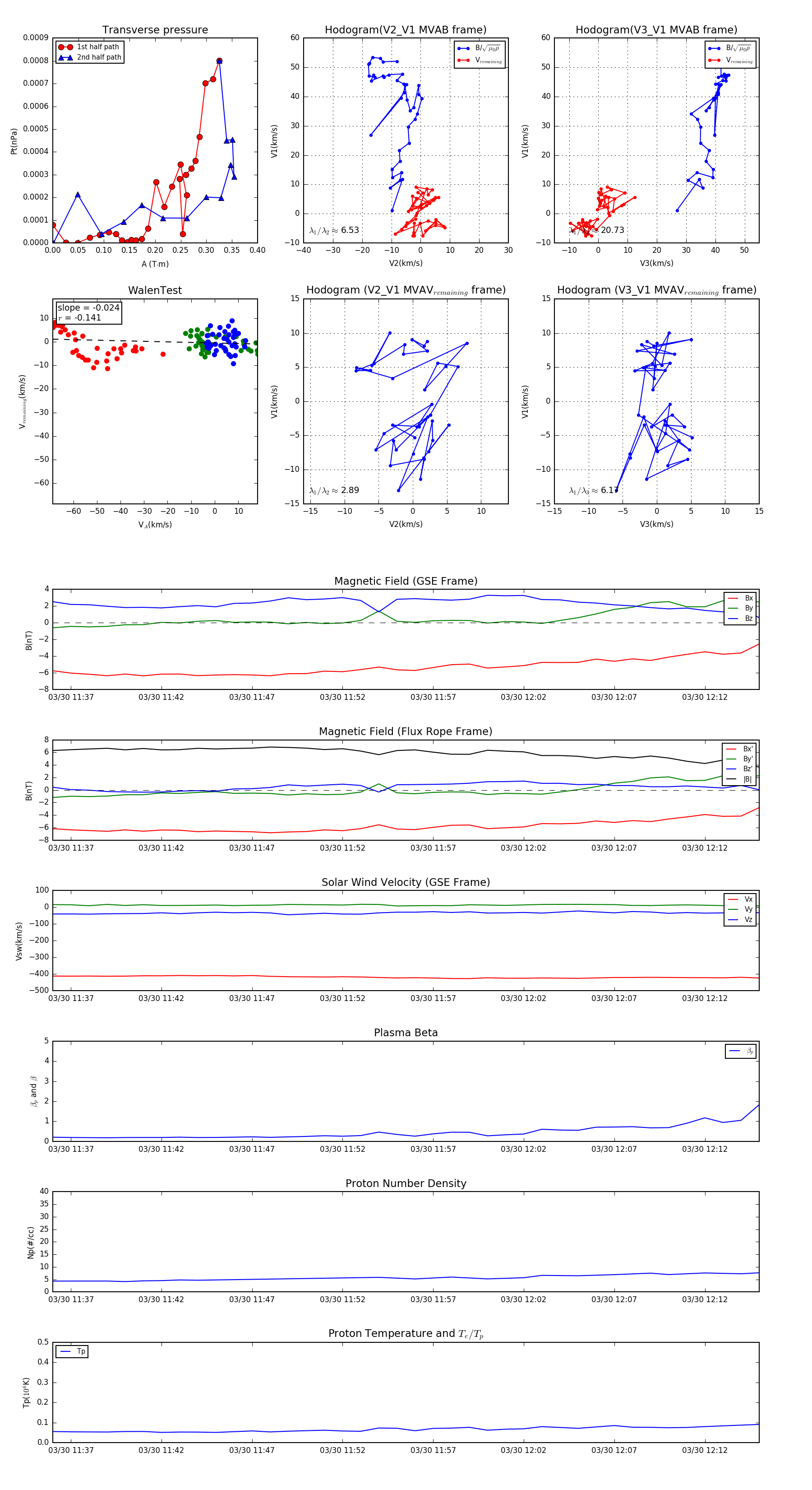
Flux Rope in 2018

Flux Rope Event 2018-03-30 11:36 ~ 2018-03-30 12:15 (40 minutes)


plot