HOME   LIST
‹–   –›

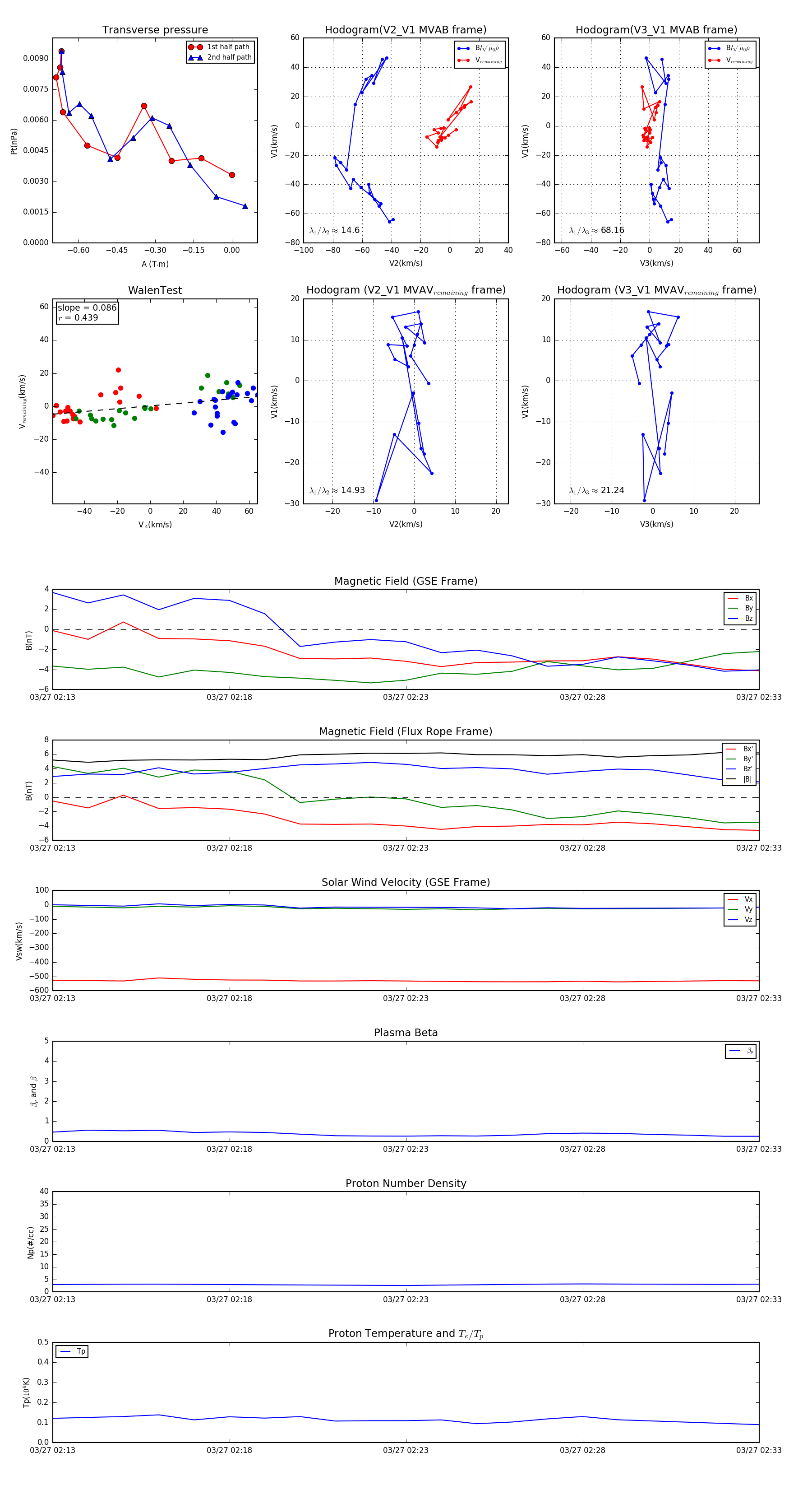
Flux Rope in 2018

Flux Rope Event 2018-03-27 02:13 ~ 2018-03-27 02:33 (21 minutes)


plot