HOME   LIST
‹–   –›

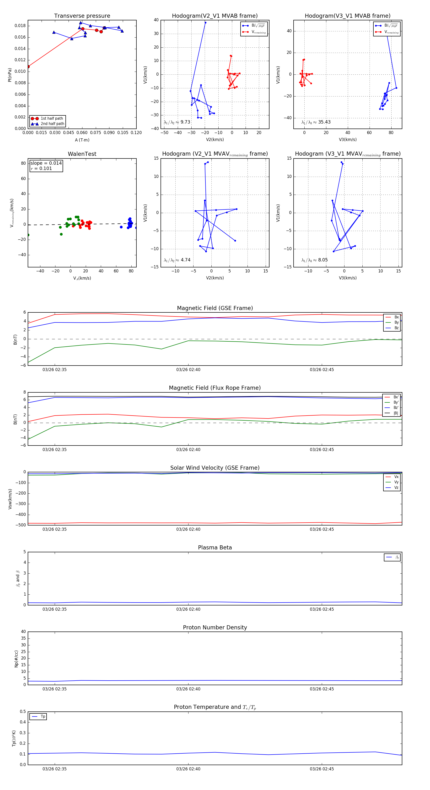
Flux Rope in 2018

Flux Rope Event 2018-03-26 02:34 ~ 2018-03-26 02:48 (15 minutes)


plot