HOME   LIST
‹–   –›

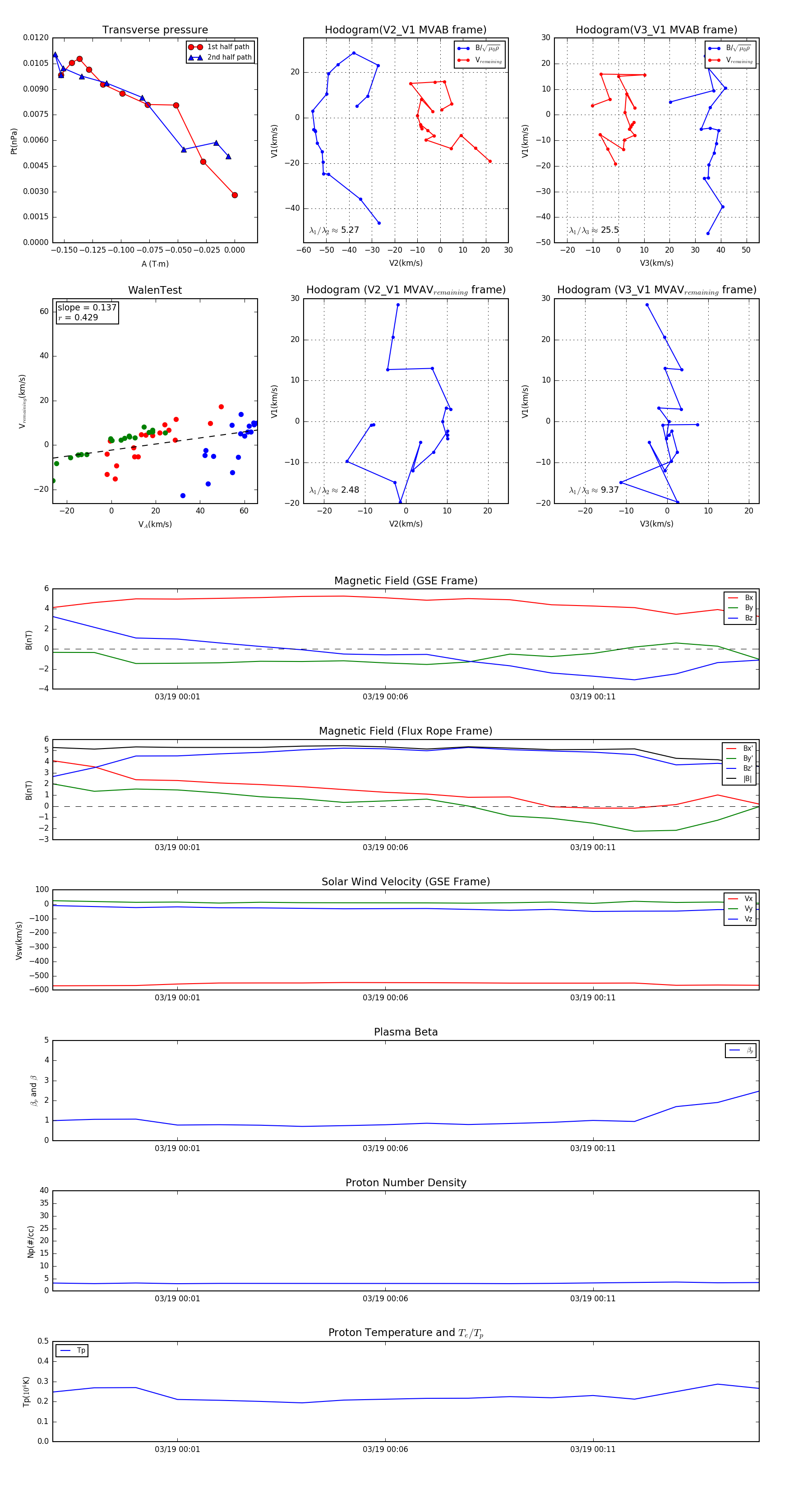
Flux Rope in 2018

Flux Rope Event 2018-03-18 23:58 ~ 2018-03-19 00:15 (18 minutes)


plot