HOME   LIST
‹–   –›

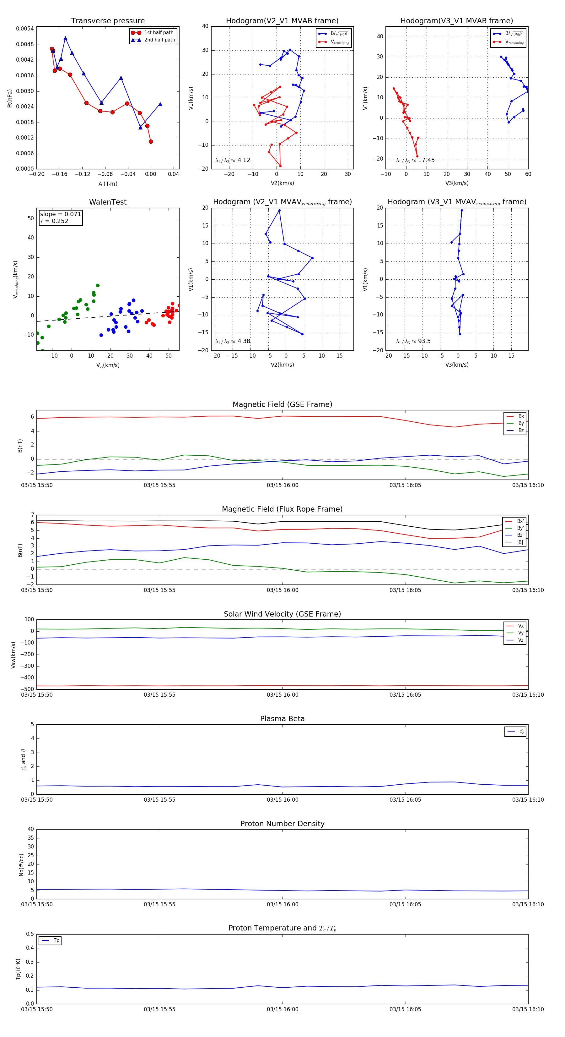
Flux Rope in 2018

Flux Rope Event 2018-03-15 15:50 ~ 2018-03-15 16:10 (21 minutes)


plot