HOME   LIST
‹–   –›

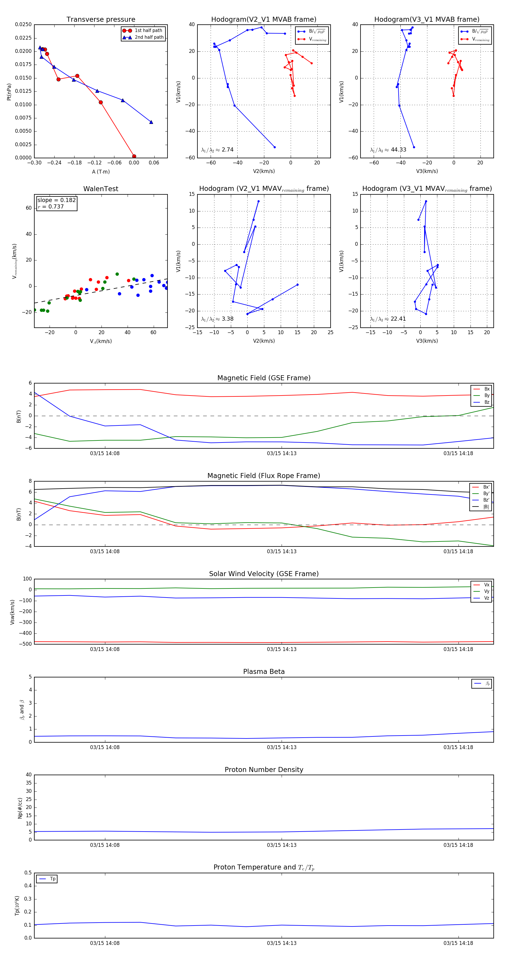
Flux Rope in 2018

Flux Rope Event 2018-03-15 14:06 ~ 2018-03-15 14:19 (14 minutes)


plot