HOME   LIST
‹–   –›

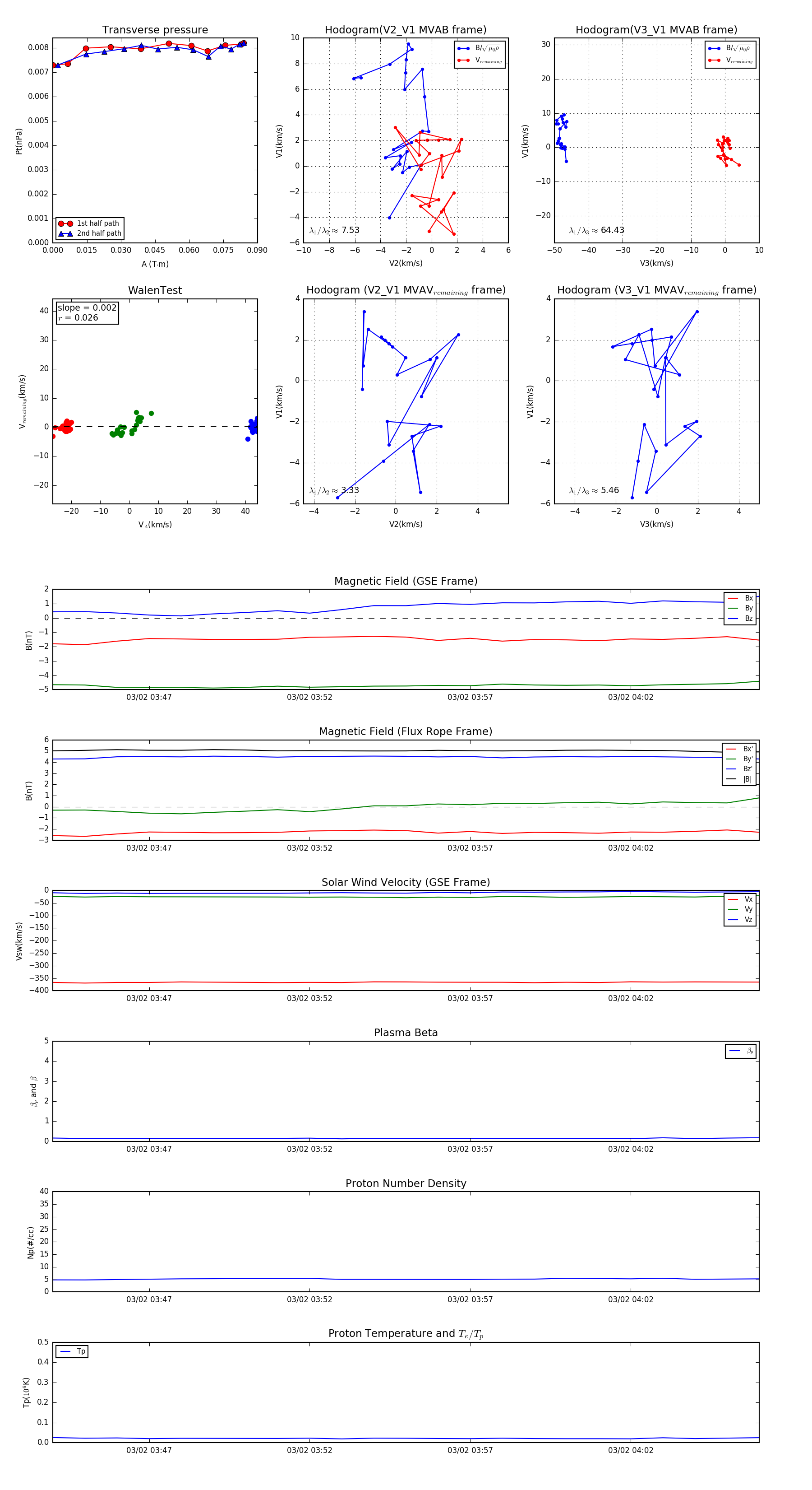
Flux Rope in 2018

Flux Rope Event 2018-03-02 03:44 ~ 2018-03-02 04:06 (23 minutes)


plot