HOME   LIST
‹–   –›

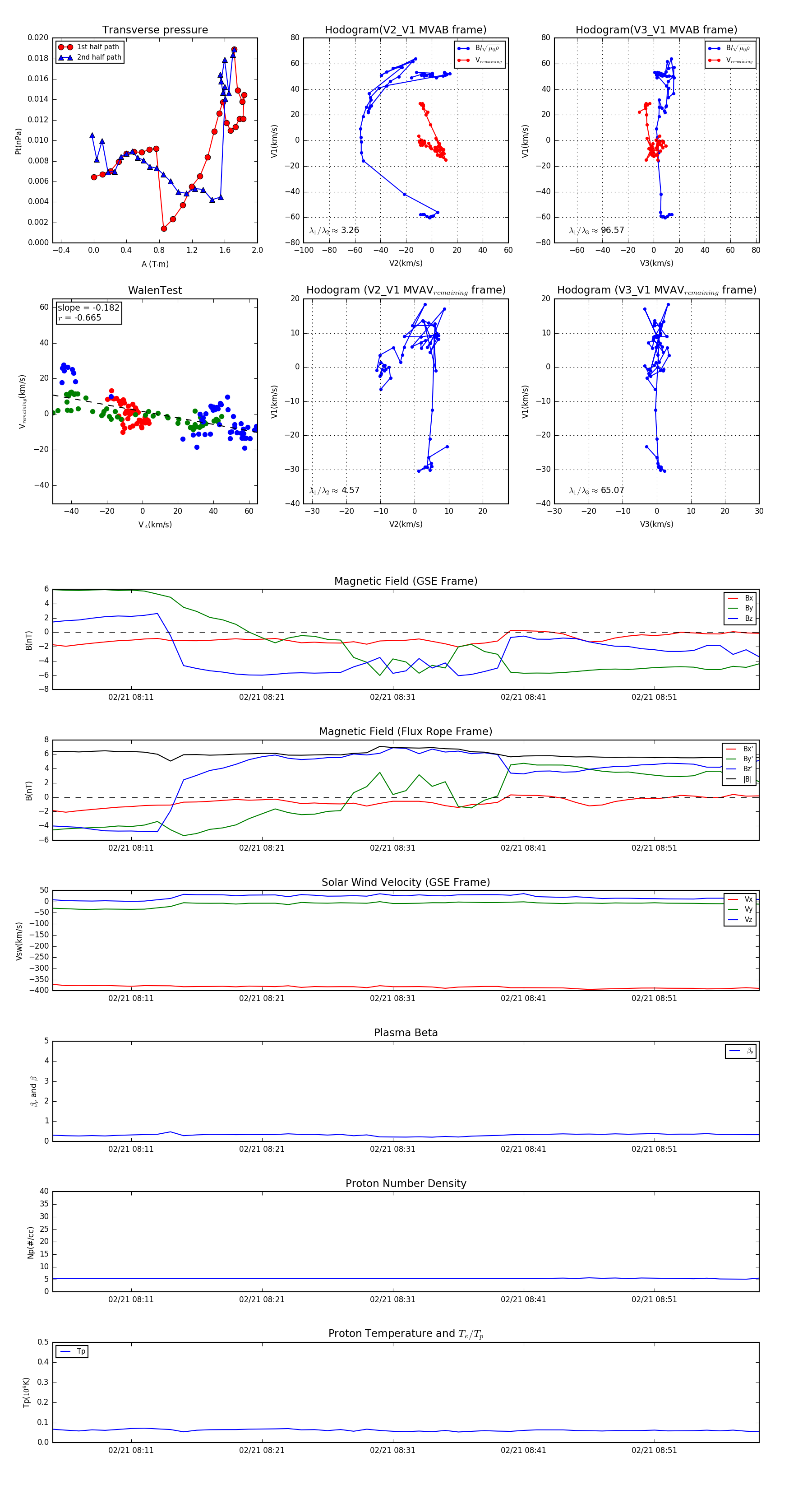
Flux Rope in 2018

Flux Rope Event 2018-02-21 08:05 ~ 2018-02-21 08:59 (55 minutes)


plot