HOME   LIST
‹–   –›

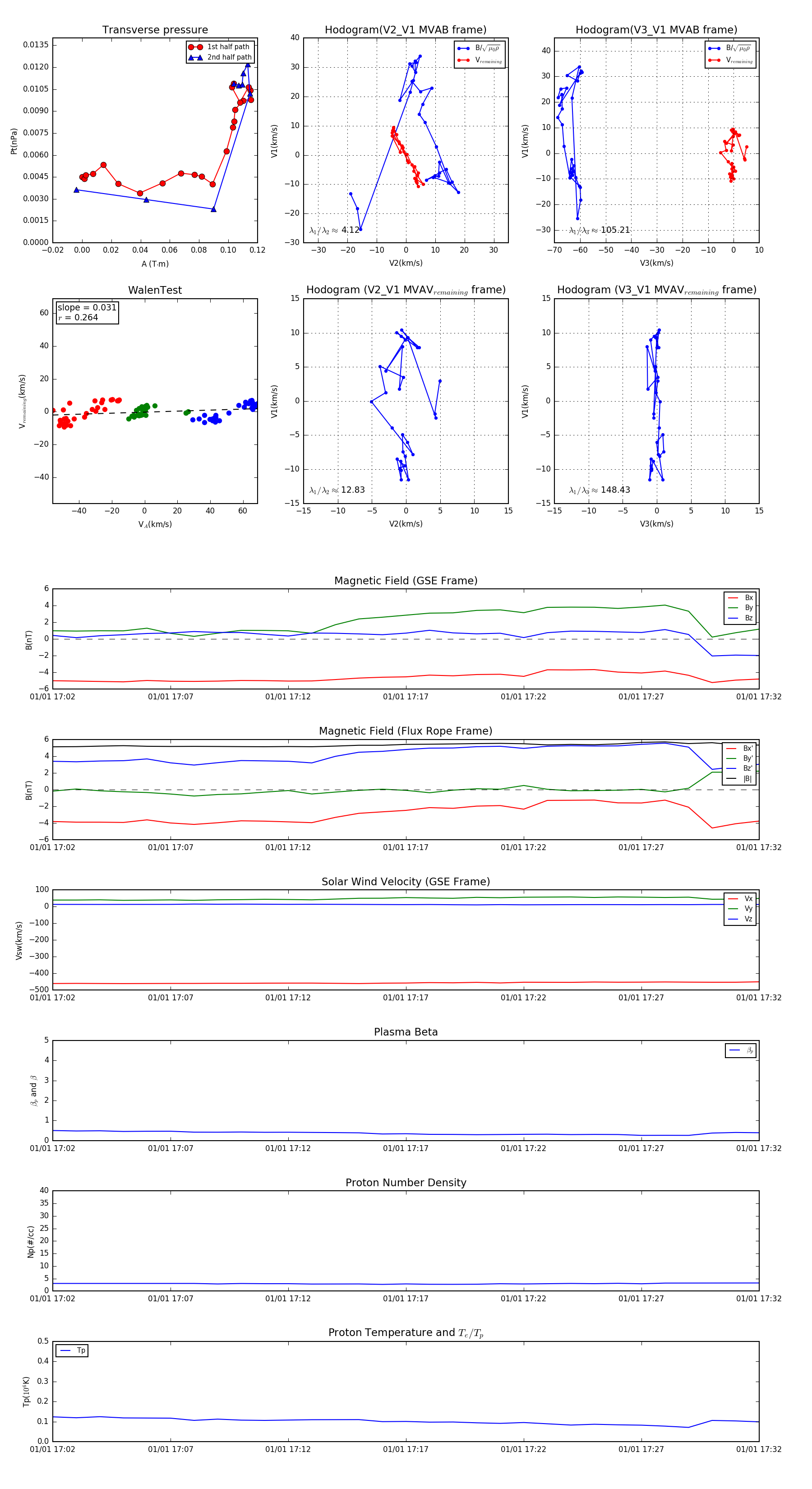
Flux Rope in 2018

Flux Rope Event 2018-01-01 17:02 ~ 2018-01-01 17:32 (31 minutes)


plot