HOME   LIST
‹–   –›

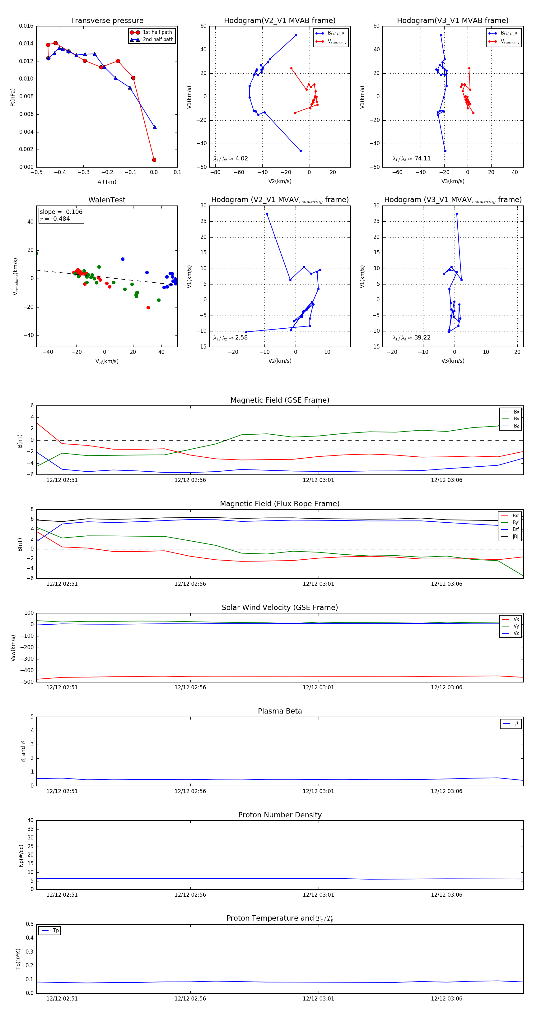
Flux Rope in 2017

Flux Rope Event 2017-12-12 02:50 ~ 2017-12-12 03:09 (20 minutes)


plot