HOME   LIST
‹–   –›

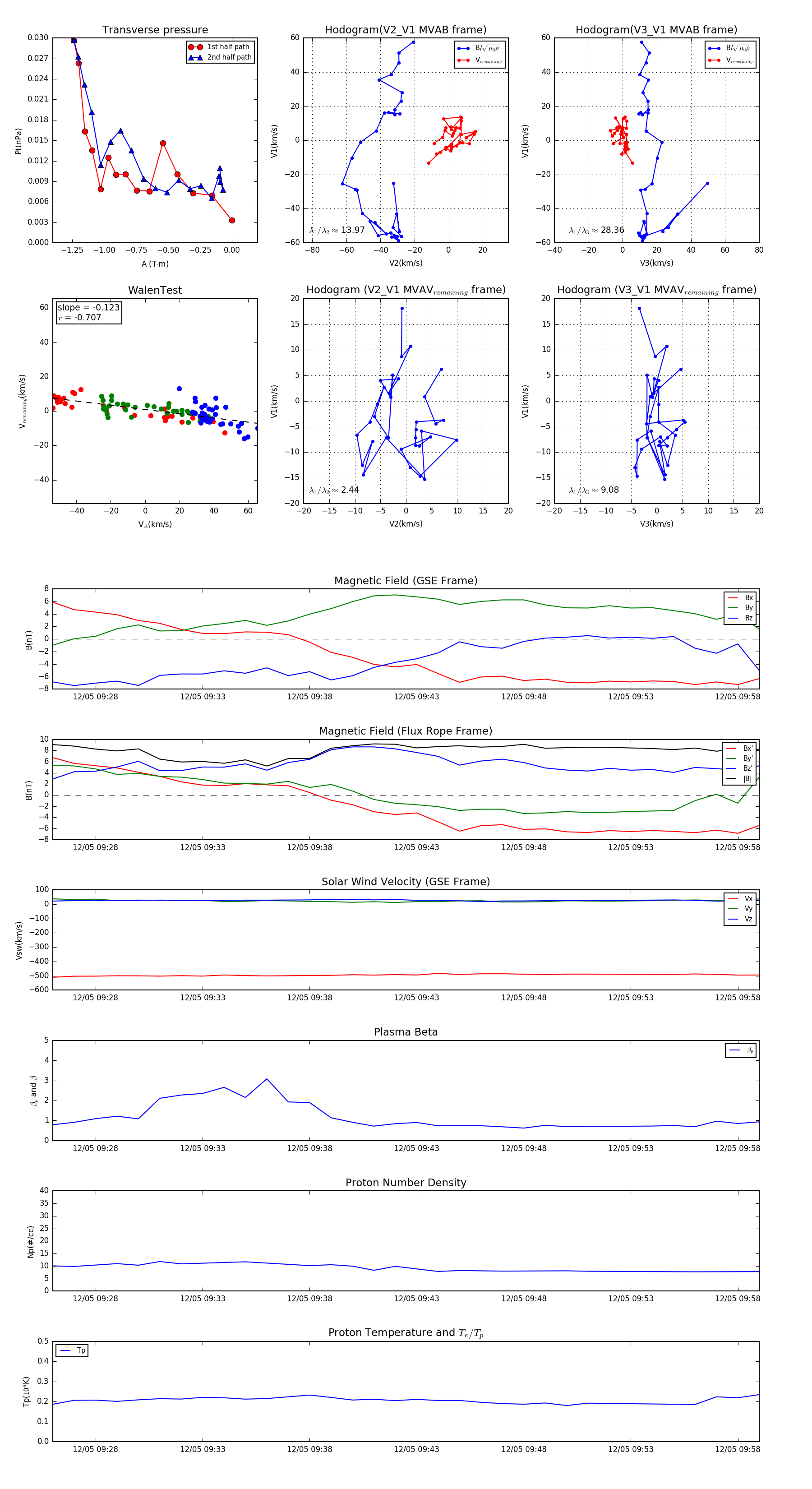
Flux Rope in 2017

Flux Rope Event 2017-12-05 09:26 ~ 2017-12-05 09:59 (34 minutes)


plot