HOME   LIST
‹–   –›

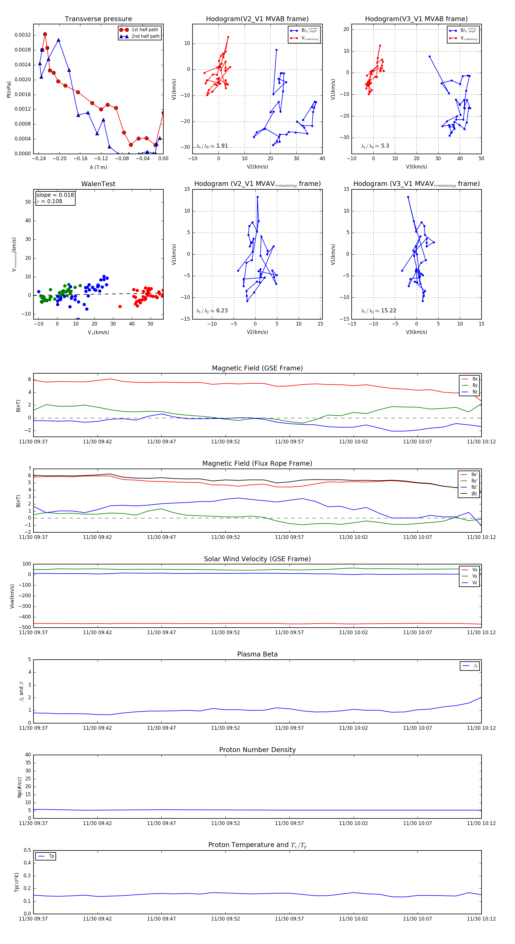
Flux Rope in 2017

Flux Rope Event 2017-11-30 09:37 ~ 2017-11-30 10:12 (36 minutes)


plot