HOME   LIST
‹–   –›

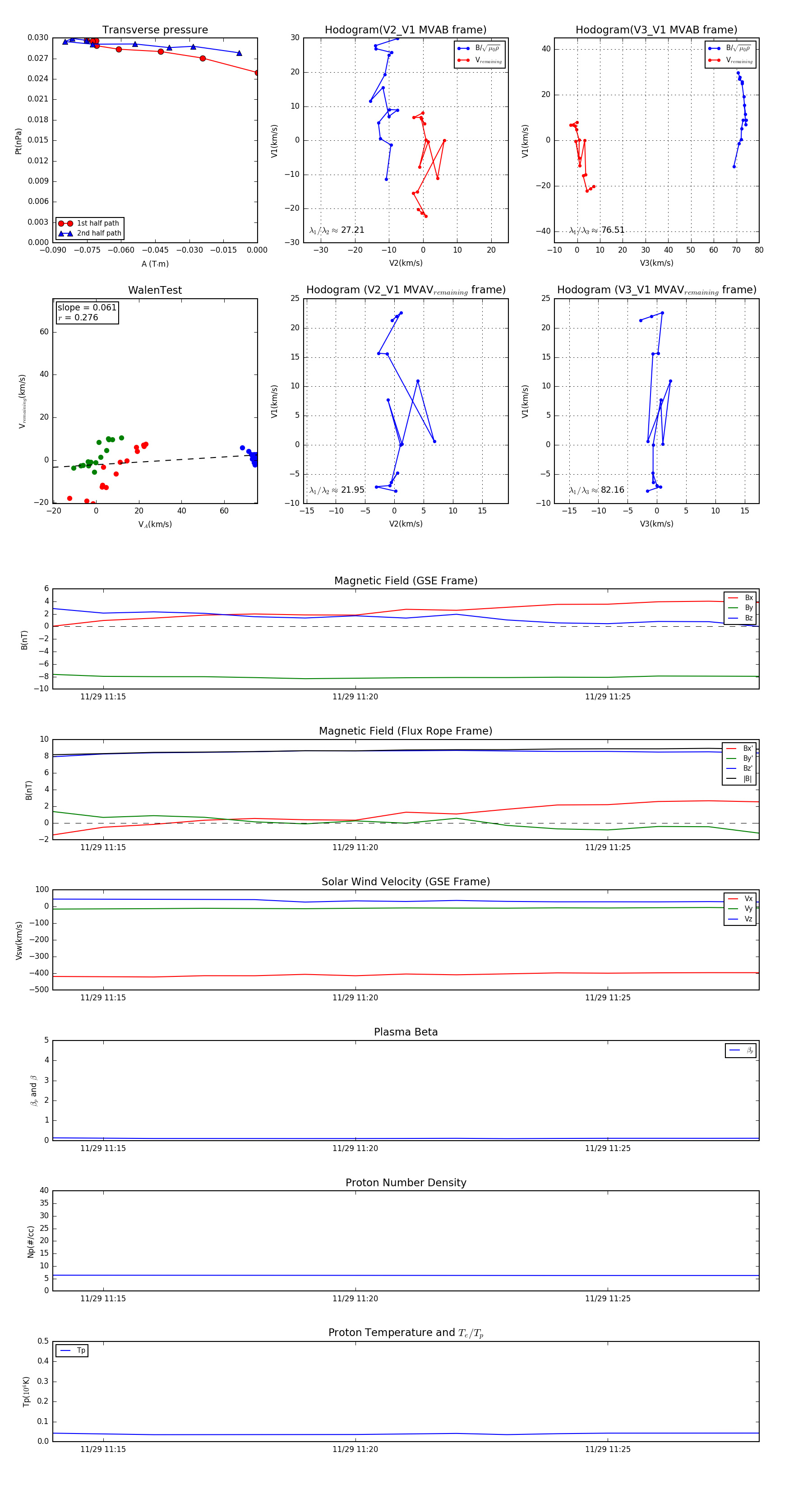
Flux Rope in 2017

Flux Rope Event 2017-11-29 11:14 ~ 2017-11-29 11:28 (15 minutes)


plot