HOME   LIST
‹–   –›

Flux Rope in 2017

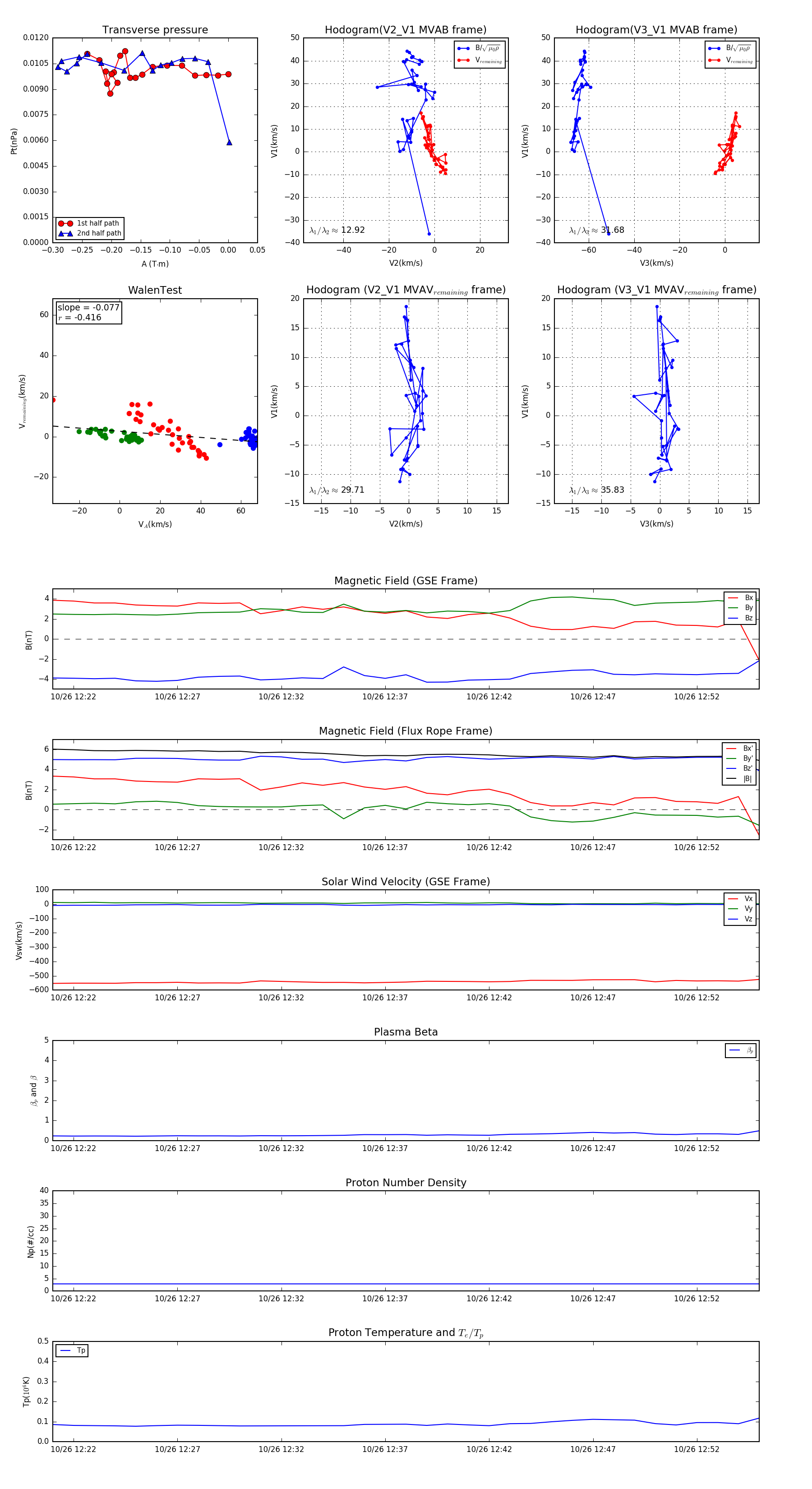
Flux Rope Event 2017-10-26 12:21 ~ 2017-10-26 12:55 (35 minutes)


plot