HOME   LIST
‹–   –›

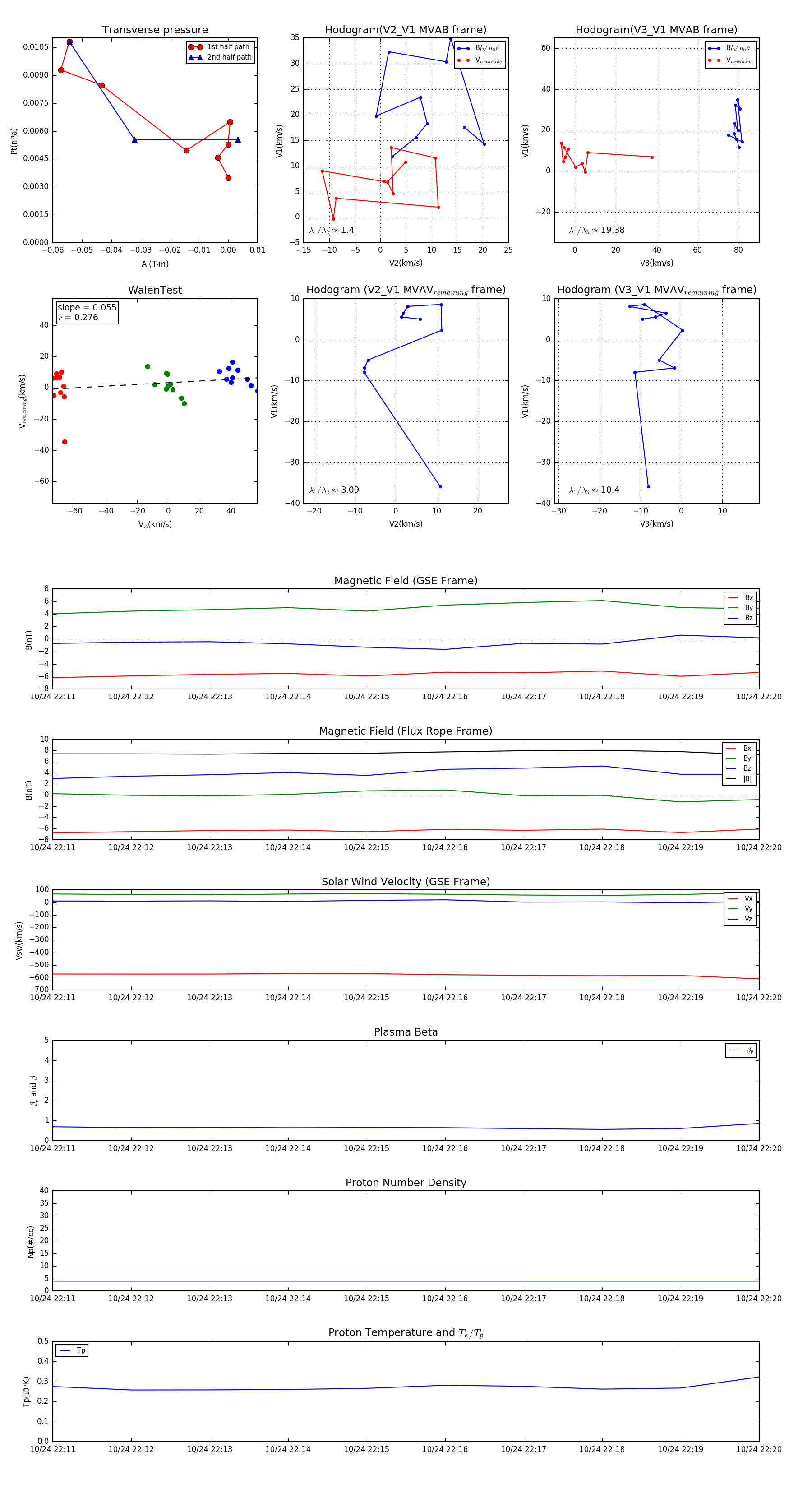
Flux Rope in 2017

Flux Rope Event 2017-10-24 22:11 ~ 2017-10-24 22:20 (10 minutes)


plot