HOME   LIST
‹–   –›

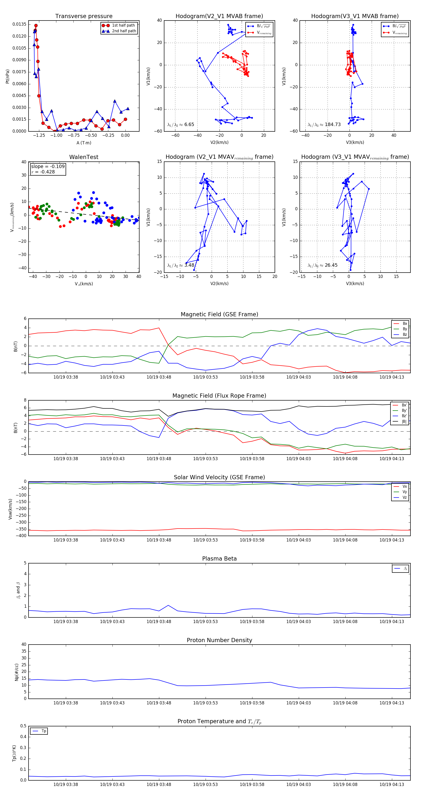
Flux Rope in 2017

Flux Rope Event 2017-10-19 03:34 ~ 2017-10-19 04:15 (42 minutes)


plot