HOME   LIST
‹–   –›

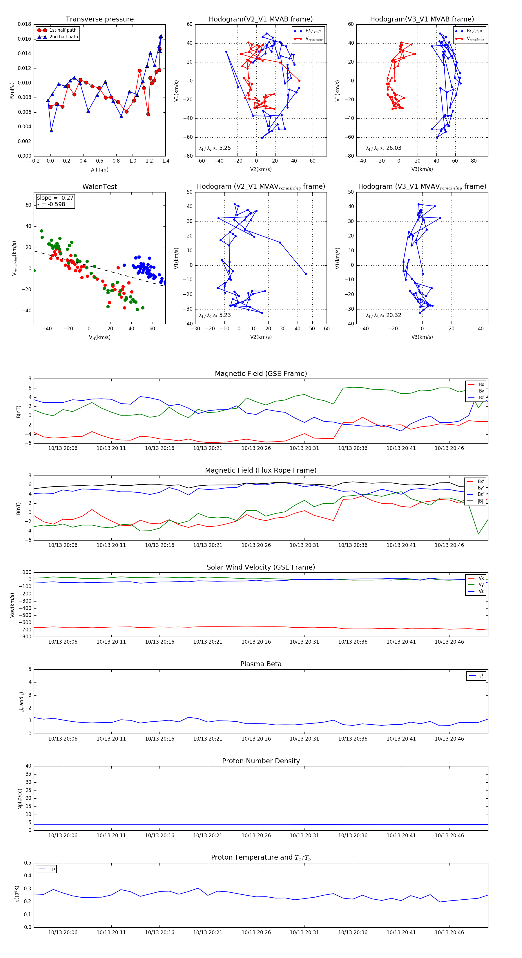
Flux Rope in 2017

Flux Rope Event 2017-10-13 20:03 ~ 2017-10-13 20:50 (48 minutes)


plot