HOME   LIST
‹–   –›

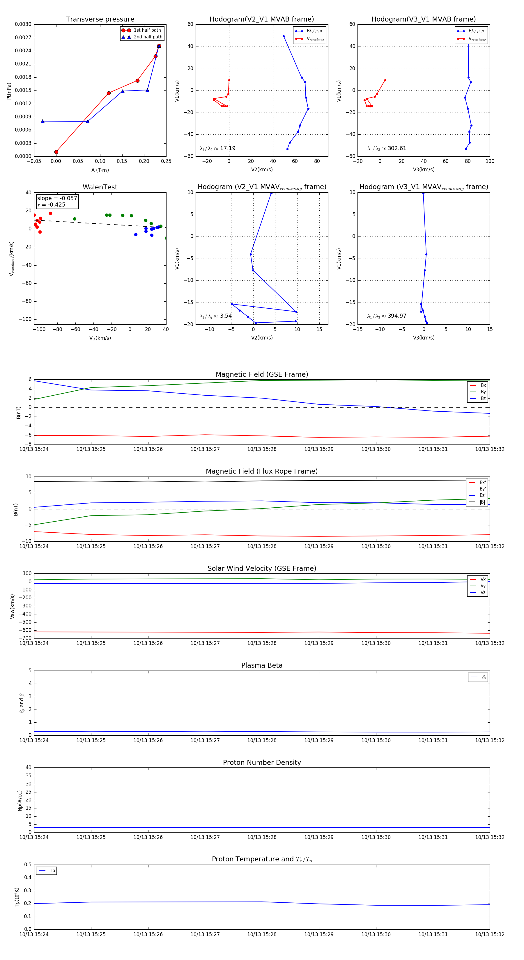
Flux Rope in 2017

Flux Rope Event 2017-10-13 15:24 ~ 2017-10-13 15:32 (9 minutes)


plot