HOME   LIST
‹–   –›

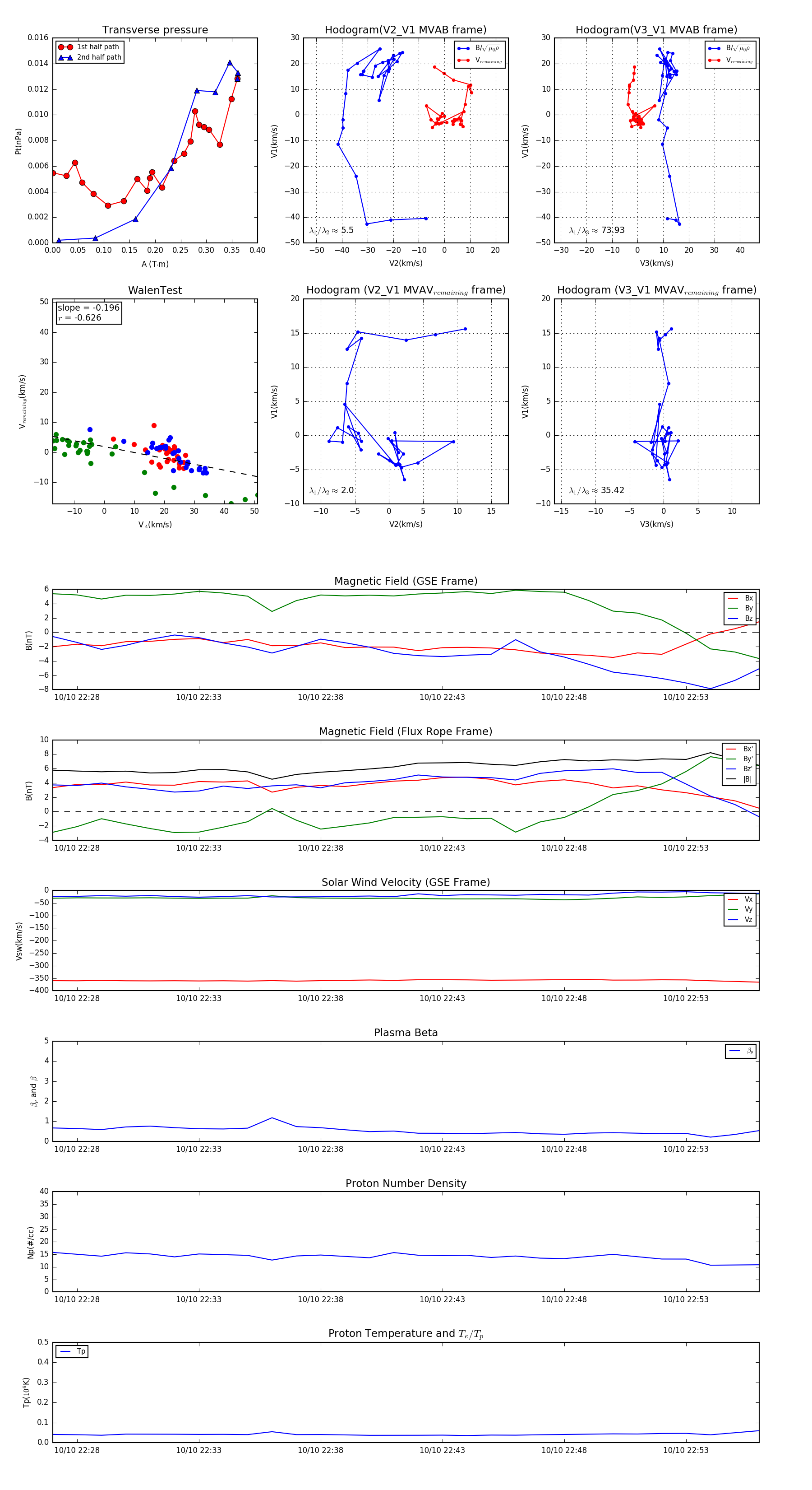
Flux Rope in 2017

Flux Rope Event 2017-10-10 22:27 ~ 2017-10-10 22:56 (30 minutes)


plot