HOME   LIST
‹–   –›

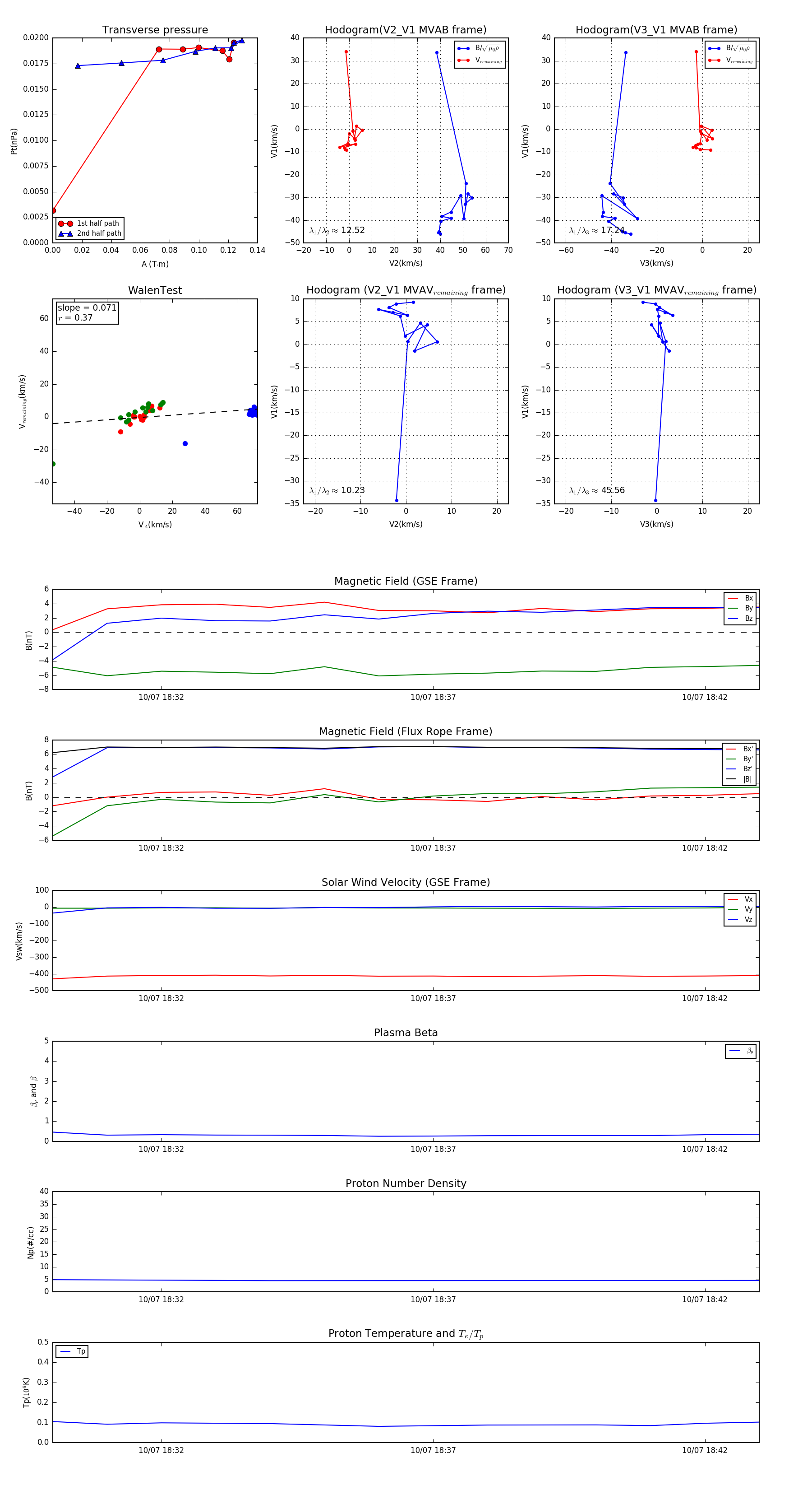
Flux Rope in 2017

Flux Rope Event 2017-10-07 18:30 ~ 2017-10-07 18:43 (14 minutes)


plot