HOME   LIST
‹–   –›

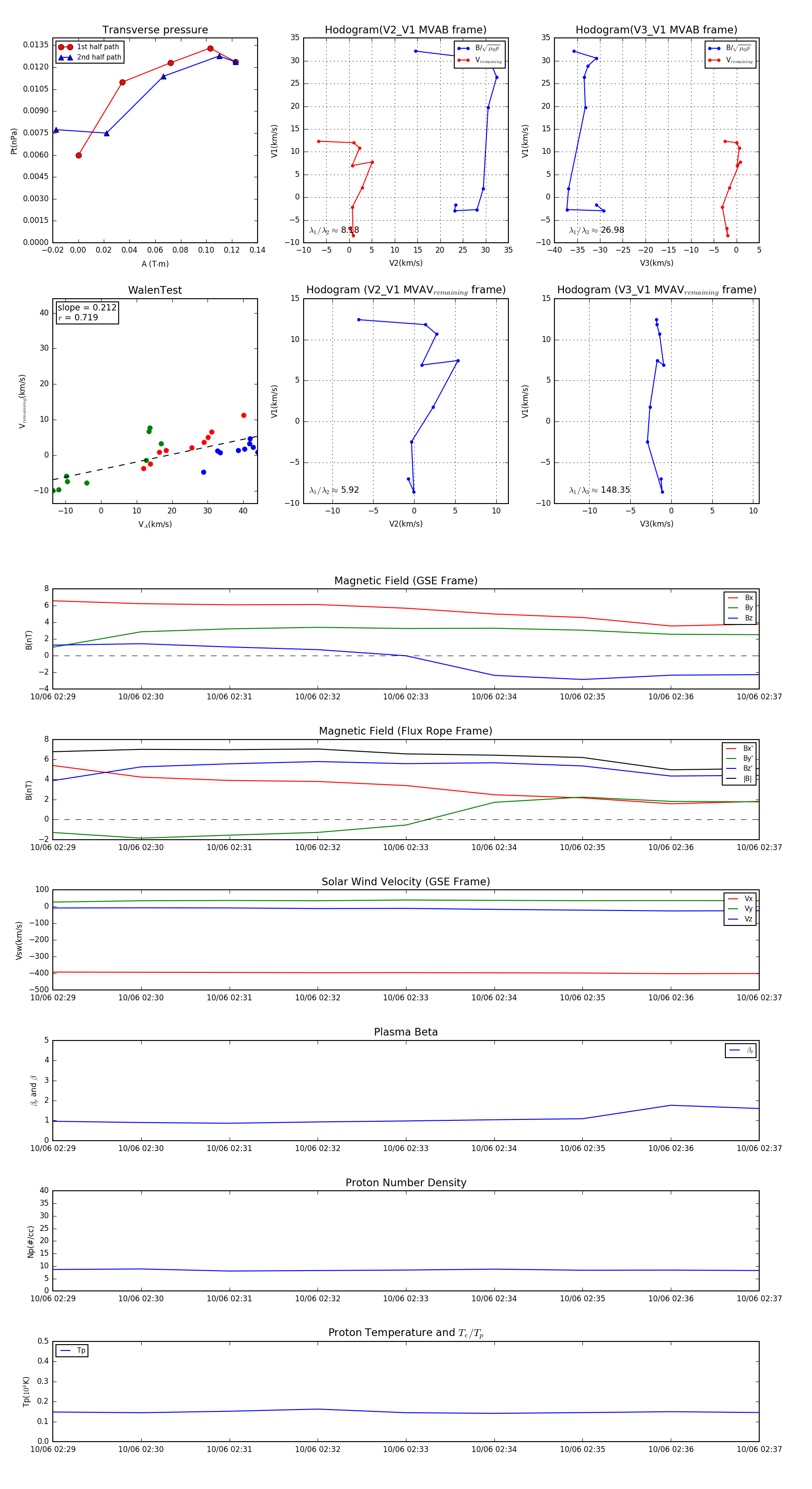
Flux Rope in 2017

Flux Rope Event 2017-10-06 02:29 ~ 2017-10-06 02:37 (9 minutes)


plot