HOME   LIST
‹–   –›

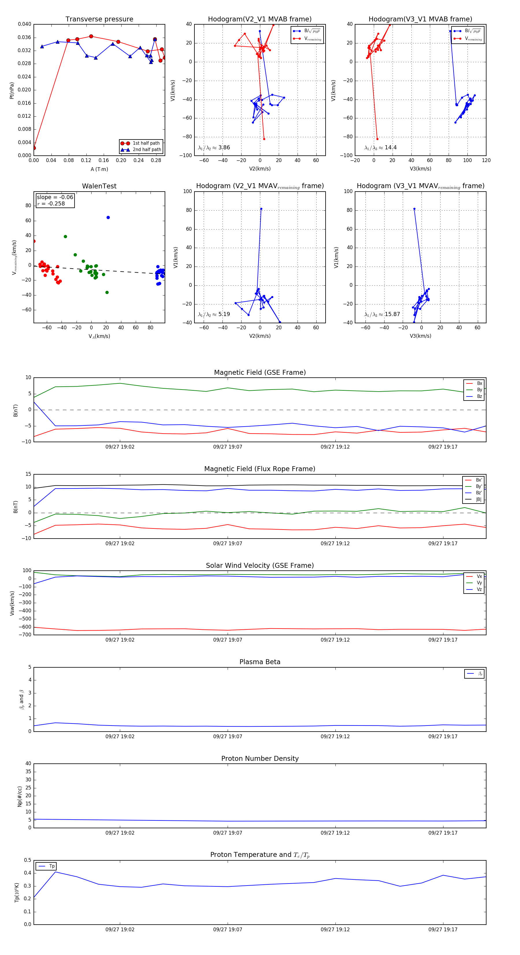
Flux Rope in 2017

Flux Rope Event 2017-09-27 18:58 ~ 2017-09-27 19:19 (22 minutes)


plot