HOME   LIST
‹–   –›

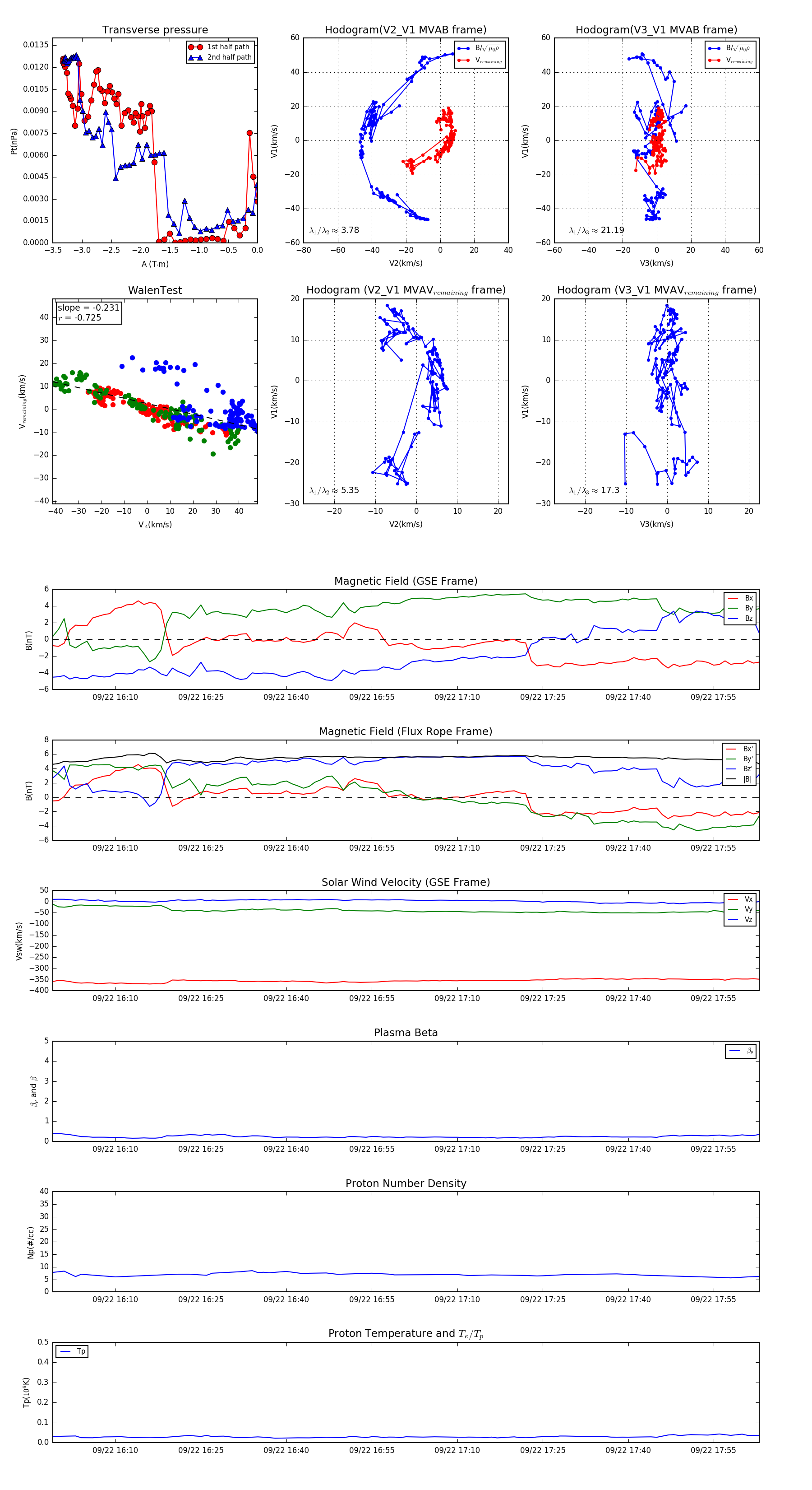
Flux Rope in 2017

Flux Rope Event 2017-09-22 15:59 ~ 2017-09-22 18:03 (125 minutes)


plot