HOME   LIST
‹–   –›

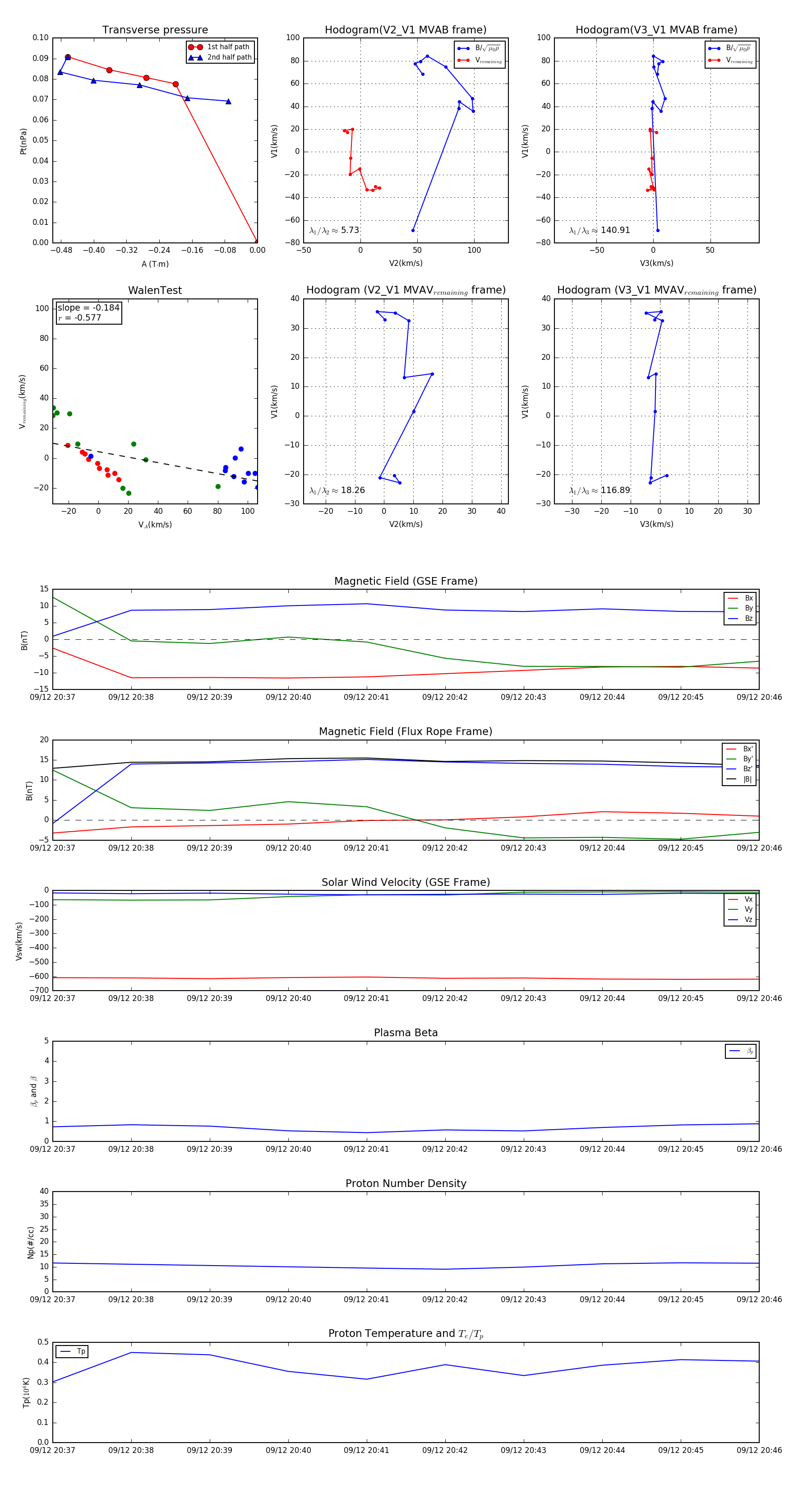
Flux Rope in 2017

Flux Rope Event 2017-09-12 20:37 ~ 2017-09-12 20:46 (10 minutes)


plot