HOME   LIST
‹–   –›

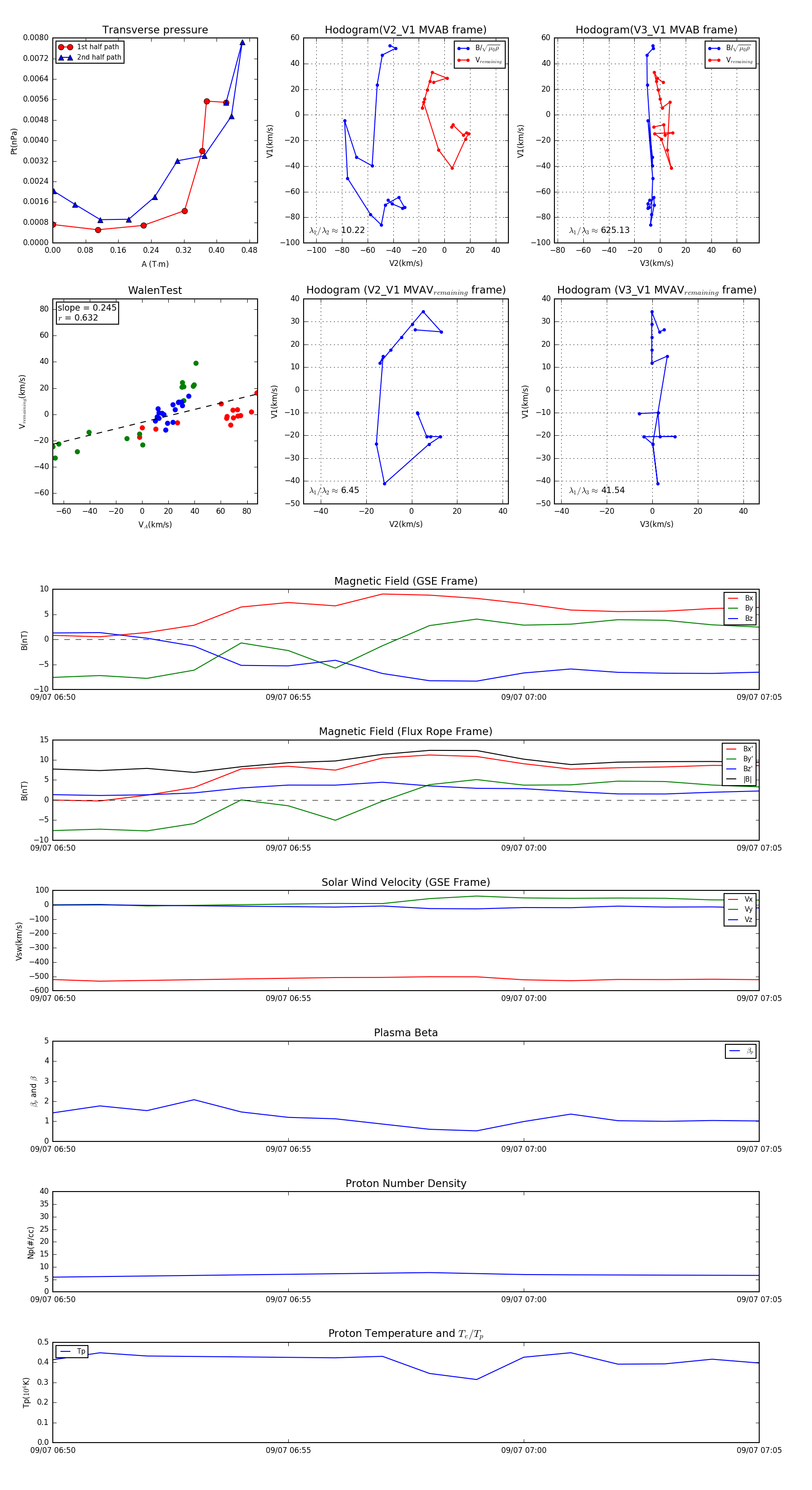
Flux Rope in 2017

Flux Rope Event 2017-09-07 06:50 ~ 2017-09-07 07:05 (16 minutes)


plot