HOME   LIST
‹–   –›

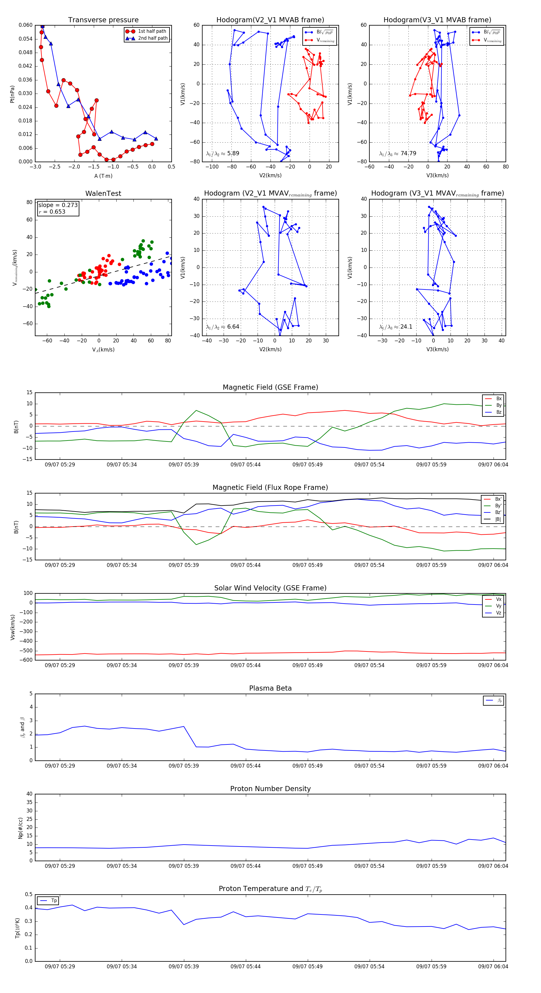
Flux Rope in 2017

Flux Rope Event 2017-09-07 05:27 ~ 2017-09-07 06:05 (39 minutes)


plot