HOME   LIST
‹–   –›

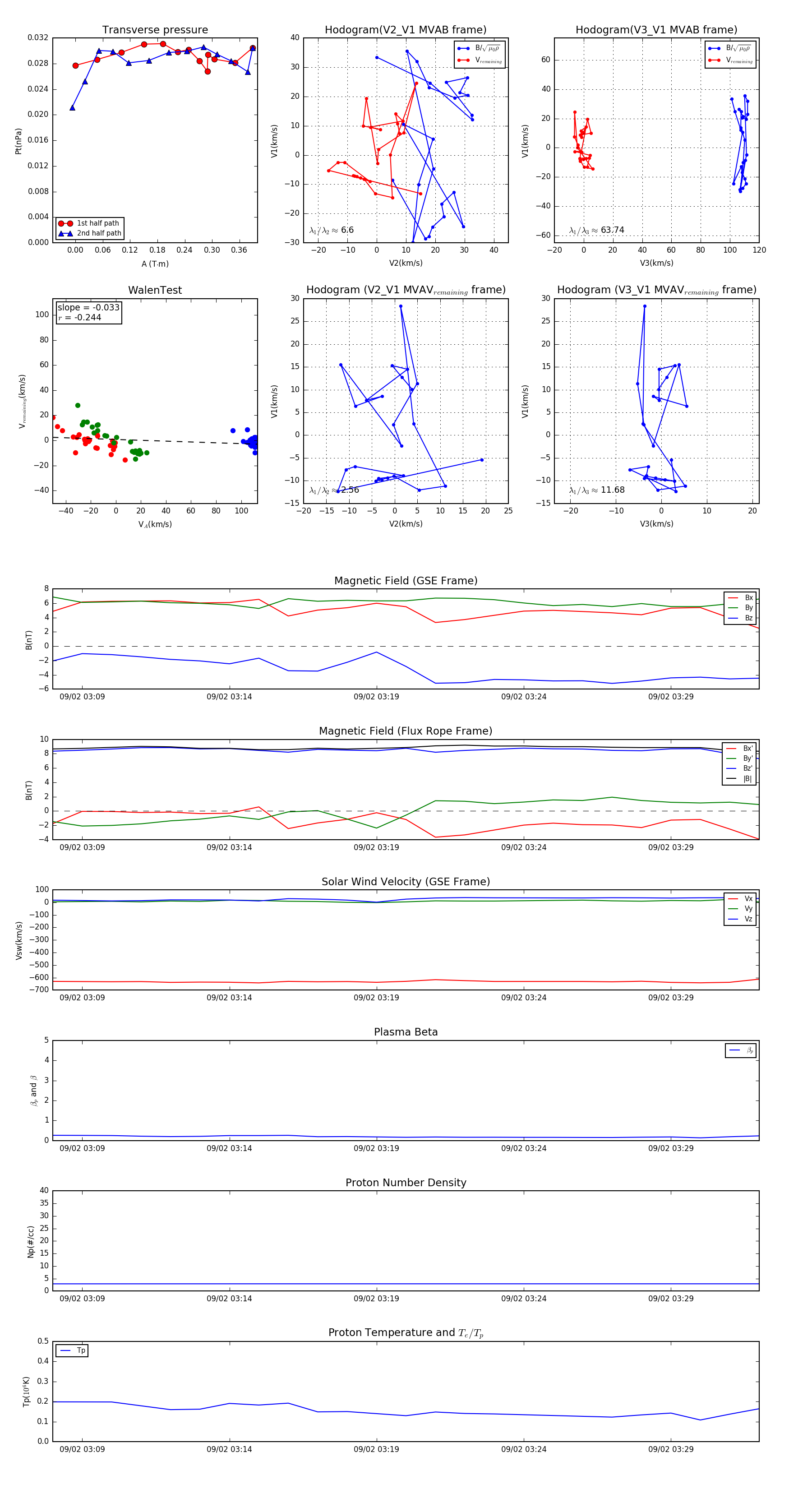
Flux Rope in 2017

Flux Rope Event 2017-09-02 03:08 ~ 2017-09-02 03:32 (25 minutes)


plot