HOME   LIST
‹–   –›

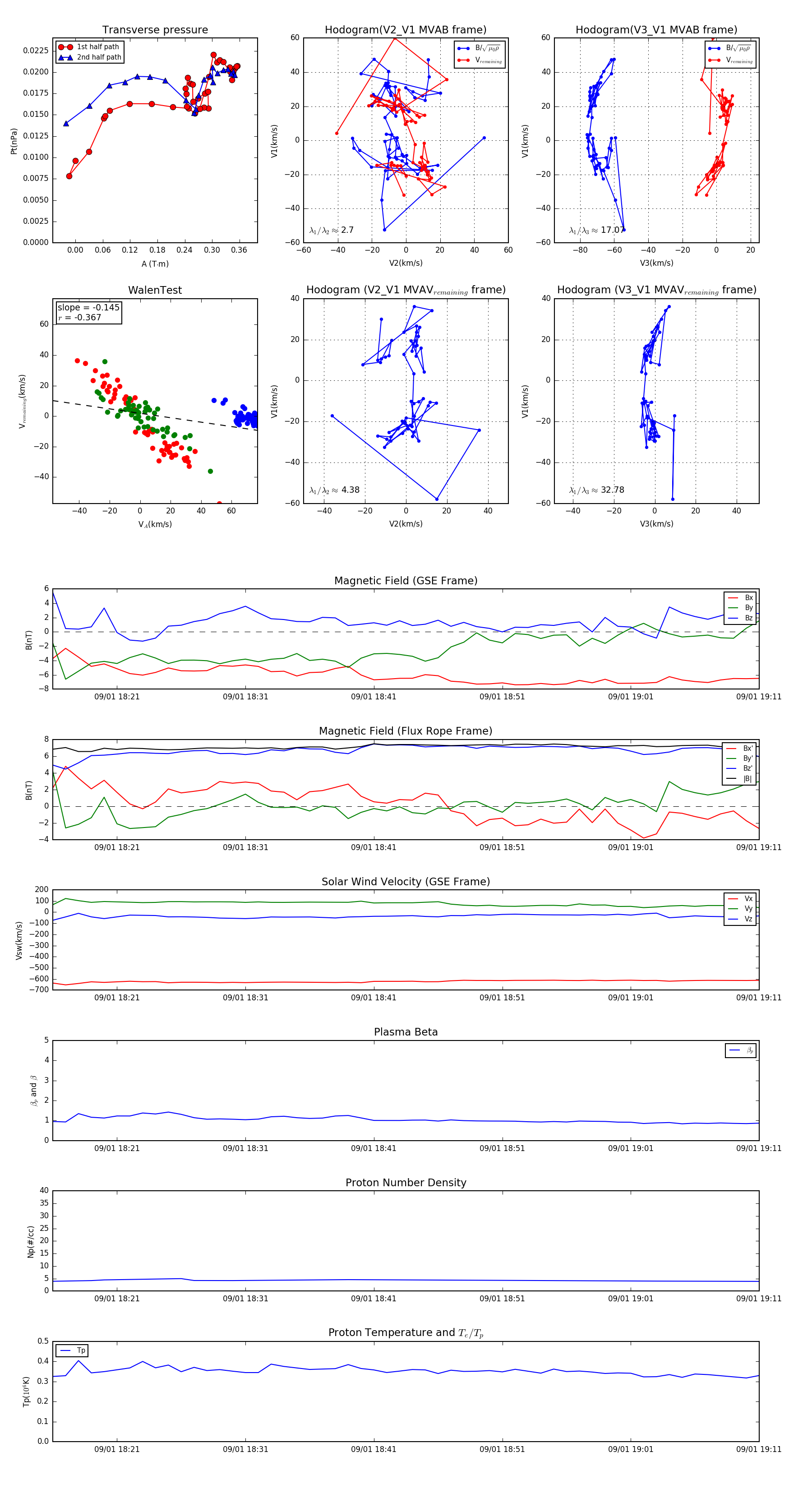
Flux Rope in 2017

Flux Rope Event 2017-09-01 18:16 ~ 2017-09-01 19:11 (56 minutes)


plot